中国辽宁网_辽宁新闻网_辽宁权威媒体门户_大辽网
  • 首页
  • 滚动新闻
  • 要闻
  • 视界
  • 图说辽宁
  • 专题
  • 地方新闻
  • 中新观辽
  • 文体教育
  • 财经科技
首页 2026年2月 第25页发布的文章
站着进知乎,一个网络梗的幽默解码与自媒体创作启示

站着进知乎,一个网络梗的幽默解码与自媒体创作启示

在这个信息爆炸的时代,网络平台上的每一个热门梗都可能成为文化现象的缩影,一个看似无厘头的问题——“你们站着是怎么进去的知乎”——在社交媒体上悄然流传,引发了广泛...

行业动态 lnradio.com 17 2026-02-28

存1000元利率1.75%,银行花式推产品“抢”压岁钱

存1000元利率1.75%,银行花式推产品“抢”压岁钱

界面新闻记者 | 安震 “春节前后现金需求明显增长,节前取现量大,节后存钱量大,现金使用量能达到平时的一倍,不少客户是带着孩子来开卡存压岁钱的,针对这些...

中新观辽 lnradio.com 18 2026-02-28

美伊战火再起,战略资源确认反转式价值重估!备受资金青睐的有色金属ETF(512400)近一年涨139%

美伊战火再起,战略资源确认反转式价值重估!备受资金青睐的有色金属ETF(512400)近一年涨139%

今日,美国和以色列突袭伊朗,伊朗官员表示正准备毁灭性报复行动,最新消息显示,伊朗宣布摧毁美军雷达,市场高度关注后续冲突是否波及霍尔木兹海峡通航情况。国泰海通团队...

专题 lnradio.com 17 2026-02-28

在快播时代慢炖婚姻,夫妻成长日记为何珍贵?

在快播时代慢炖婚姻,夫妻成长日记为何珍贵?

我们生活在一个“倍速播放”的时代,短视频15秒抓住眼球,新闻推送争分夺秒,连知识都恨不得打包成“3分钟读懂”,在一切追求即时、高效、刺激的“快播”文化洪流中,有...

图说辽宁 lnradio.com 18 2026-02-28

APP上30分钟无掩盖视频一夜爆红,真实性与网络热潮的碰撞

APP上30分钟无掩盖视频一夜爆红,真实性与网络热潮的碰撞

在当今信息爆炸的自媒体时代,每天都有无数视频内容在各大APP上涌现,争夺用户的注意力,最近一段名为“30分钟无掩盖视频”的作品却意外地脱颖而出,在短时间内引爆了...

文体教育 lnradio.com 17 2026-02-28

“荷兰籍”爷爷还是“中国籍”爷爷?请刘涛代言的爷爷的农场年入8亿IPO

“荷兰籍”爷爷还是“中国籍”爷爷?请刘涛代言的爷爷的农场年入8亿IPO

来源:风云IPO 从欧洲到广州,“爷爷的农场”来时路究竟在哪? 作者|刘钦文 编辑|高远山 “宝宝的第一口辅食,你选什么品牌?”在小红书上,...

财经科技 lnradio.com 17 2026-02-28

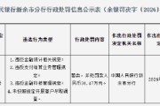
邮储银行新余市分行被罚36.47万元:违反金融统计相关规定等

邮储银行新余市分行被罚36.47万元:违反金融统计相关规定等

2月28日金融一线消息,中国人民银行新余市分行行政处罚信息公开表显示,中国邮政储蓄银行股份有限公司新余市分行因违反金融统计相关规定、违反支付结算业务管理规定、违...

财经科技 lnradio.com 16 2026-02-28

纽约是梦想,波特兰是生活,欧美城市的一线与二线如何定义我们?

纽约是梦想,波特兰是生活,欧美城市的一线与二线如何定义我们?

**在中文互联网的语境里,“北上广深”早已不仅是地理名词,更是资源、机遇与压力的代名词,但当我们将目光转向欧美,这种对城市的“一线、二线、三线”划分,是否同样适...

财经科技 lnradio.com 16 2026-02-28

当妈妈的朋友8遇上中文字幕,我们观看的不仅是电影,更是一整个时代的情感投射

当妈妈的朋友8遇上中文字幕,我们观看的不仅是电影,更是一整个时代的情感投射

在某个深夜,你或许也曾经历过这样的场景:鼠标指针悬停在一个文件名长得有些离奇的视频上——《妈妈的朋友8在完整视频北有限公司中字》,这个集合了续集序号、疑似片商名...

专题 lnradio.com 18 2026-02-28

同学的母亲,困在有限里的中字辈,是谁偷走了她的声音?

同学的母亲,困在有限里的中字辈,是谁偷走了她的声音?

在我们成长记忆的褶皱里,几乎都藏着这样一位面目模糊又无处不在的“同学的母亲”,她是你去同学家做客时,在厨房里忙碌的温暖背影;是家长会上,安静坐在角落、衣着朴素的...

中新观辽 lnradio.com 17 2026-02-28

首页 上一页 21 22 23 24 25 26 27 28 29 30 下一页 尾页

热评文章

  • 再度跌破15万元/吨关口!碳酸锂期货,后市怎么走?

    再度跌破15万元/吨关口!碳酸锂期货,后市怎么走?

    2026-03-200
  • 刚买就降级,承诺不兑现?汽车维权这些渠道更高效

    刚买就降级,承诺不兑现?汽车维权这些渠道更高效

    2026-03-200
  • 同仁堂医养于3月20日至3月25日招股 拟全球发售1.08亿股H股

    同仁堂医养于3月20日至3月25日招股 拟全球发售1

    2026-03-200
  • 欧美股市集体下挫,美股存储概念走强,希捷科技涨超6%,中概股阿特斯太阳能跌近27%,黄金白银跳水

    欧美股市集体下挫,美股存储概念走强,希捷科技涨超6%

    2026-03-200
  • 凌晨,直线跳水!以色列重大宣布!美国财长最新发声

    凌晨,直线跳水!以色列重大宣布!美国财长最新发声

    2026-03-200
  • 全球央行严阵以待应对通胀反扑 美元承压下跌超1%

    全球央行严阵以待应对通胀反扑 美元承压下跌超1%

    2026-03-200

最新评论

    标签列表

    • test (1)
    • article (1)
    • 健康上网 (3)
    • 识别不良信息 (1)
    • 网络素养 (5)
    • 家庭教育 (1)
    • 社会稳定 (1)
    • 识别非法网站 (1)
    • 净网行动 (2)
    • 举报渠道 (1)
    • 网络内容 (1)
    • 擦边内容 (1)
    • 误导信息 (1)
    • 青少年保护 (5)
    • 寻找网址 (1)
    • 网址失效 (1)
    • 备用网址 (1)
    • 亲密关系 (3)
    • 高风险地区 (2)
    • 中风险地区 (2)
    • 疫情 (2)
    • 网络安全 (4)
    • 防范措施 (2)
    • 网络环境 (2)
    • 性教育 (3)