登录新浪财经APP 搜索【信披】查看更多考评等级
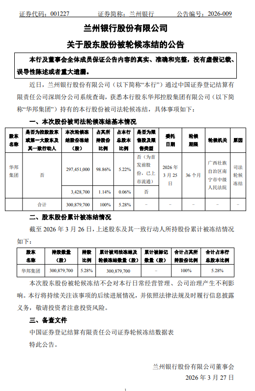
3月27日金融一线消息,兰州银行公告称,公司股东华邦控股集团有限公司(以下简称“华邦集团”)所持有的30087.97万股股份被司法轮候冻结,占其持股总数的100%,占公司总股本的5.28%。
公告显示,本次股份冻结由广西壮族自治区南宁市中级人民法院执行,冻结期限为36个月,自2026年3月25日起算。冻结股份中,29745.10万股为已上市流通的首发前股份,占华邦集团持股比例的98.86%;另有342.87万股占比1.14%。华邦集团并非兰州银行控股股东或第一大股东及其一致行动人。
兰州银行表示,本次股东股份被轮候冻结不会对公司日常经营管理及公司治理产生不利影响。公司将持续关注该事项的后续进展,并依照法律法规及时履行信息披露义务。
