证券之星吴凡
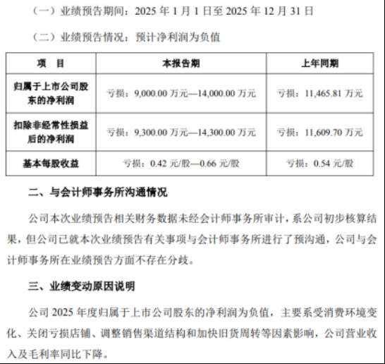
近期,童装上市公司安奈儿(002875.SZ)发布了易主后的首份业绩预告,公司预计2025年归母净利润亏损9000万元至1.4亿元;归母扣非净利润亏损9300万元至1.43亿元。这已是公司连续第六年交出的亏损财报,累计亏损额进一步扩大。
2025年6月,深耕童装领域近三十年的曹璋夫妇选择离场,以4.22亿元的价格将13.03%股份转让给深圳新创源投资合伙企业(有限合伙)(以下简称“新创源”),同时曹璋放弃剩余股份表决权,世纪金源集团总裁黄涛成为新的掌舵者。如今,面对依旧深陷亏损泥潭的安奈儿,市场和投资者关注的是,这位拥有庞大资本版图的二代“接班人”,将如何带领这家老牌童装企业走出困境?
从“童装第一股”到连年亏损
回顾安奈儿的发展史,1996年,曹璋、王建青夫妇在深圳华强北女人世界租下一个9平米的档口,取名“安尼尔”,正式涉足童装领域。凭借对品质的坚持和对市场的敏锐,夫妻二人将小店逐渐发展壮大,并于1999年正式推出“Annil安奈儿”品牌。
2017年,安奈儿迎来高光时刻,当年6月,公司正式登陆深交所挂牌上市,成为名副其实的“国内A股童装第一股”。上市之初,公司业绩持续攀升,2017年至2019年,公司营收由10.31亿元增长至13.27亿元,至2019年末,公司门店数量已突破1500家。
转折发生在2020年。受疫情以及消费环境变化等多因素影响,该年业绩急转直下,营收同比下滑5.26%至12.57亿元。尽管营收降幅有限,但由于人工、租金等刚性支出难以压缩,叠加公司对长期股权投资计提了大额资产减值准备,导致归母净利润出现上市以来首亏,亏损额为-4681.59万元。
证券之星注意到,自2020年起,安奈儿的经营颓势逐渐显现,不仅营收连年负增长,归母净利润更是持续亏损,2020年至2024年的五年间,累计亏损超过5亿元。

究其原因,疫情导致的线下客流锐减,对安奈儿以直营为主的销售模式造成直接冲击。与此同时,消费者行为趋于理性,性价比成为重要考量,尽管安奈儿在此期间持续加大旗下产品的科技属性,但在童装赛道功能面料同质化严重趋势下,消费者对“科技”概念的付费意愿下降。加之国际品牌和本土品牌加速布局童装赛道,多面夹击下,公司的市场份额也被持续挤压。
为应对业绩危局,安奈儿一方面在优化渠道布局、淘汰低效店铺,截至2024年末,公司门店数量为670家,较2019年末已大幅收窄;另一方面,公司也曾频繁跨界寻找“第二曲线”。
证券之星梳理发现,2022年,公司宣布进军“抗病毒抗菌纺织品领域”,推出“安心衣”系列,但最终因信息披露不充分等问题收到监管警示函。2023年底,公司跨界押注数据存储赛道,计划以4.4亿元收购深圳创新科技术有限公司22%股权,但该次收购计划最终于2024年4月宣告终止。上述跨界尝试均未能实质增厚公司业绩。
资本老将入主,扭亏成首要课题
面对低迷的业绩,创始人曹璋夫妇于2025年6月与新创源签署《股份转让协议》,合计转让13.03%股份,总价款4.22亿元,同时曹璋放弃剩余14.35%股份表决权。转让完成后,新创源将成为安奈儿的控股股东,公司实控人变更为黄涛。
新创源成立于2025年5月,成立仅3天后便向曹璋夫妇支付了8000万元意向金,其目的直指拿下安奈儿控股权。穿透股权后,这家公司的掌舵者是世纪金源集团总裁黄涛,其父为世纪金源创始人黄如论。
这并非黄涛首次获得上市公司控制权。2022年,其通过旗下西藏景源投资管理有限公司,入主高速公路信息系统集成企业皖通科技。截至2025年三季度,西藏景源持股比例为21.16%。从业绩表现看,皖通科技近年波动较大,自2020年以来,除2024年净利润有所回暖外,其余年份均处于亏损状态。根据业绩预告,公司预计2025年继续亏损,亏损区间为3.68亿元至2.18亿元。

黄涛目前担任总裁的世纪金源集团,则是一家多元化企业集团。公司官网显示,集团拥有地产开发、酒店文旅、商业运营、生活服务、大健康、智慧出行等支柱产业,并在儿童、教育、金融服务、AI科技、新能源、矿业等领域投资布局。
证券之星注意到,在股权交割完成后,安奈儿迅速开启了管理层的更迭。2025年10月,公司召开临时股东会以及董事会,选举杨文涛为第四届董事会董事长,而杨文涛正是新创源的股东之一,出资占比39.75%。今年1月,公司完成董事会换届,新管理层的就位,标志着黄涛一方正式接管公司运营。
尽管新主入局,但安奈儿在此前控制权变更公告中明确表示,“目前新创源暂无向公司注入资产的计划”,这意味着,短期内并不能通过资产重组实现“换血式”的业绩增长。值得注意,由于世纪金源集团旗下的儿童业态拥有“童兜天地”、“奇趣屋”等体验式儿童品牌,未来,安奈儿的童装业务是否会与这些线下场景产生深度联动,是市场期待的看点之一。

然而远水难解近渴。根据2025年业绩预告,公司亏损的主因依旧是“受消费环境变化、关闭亏损店铺、调整销售渠道结构和加快旧货周转等因素影响,导致营收和毛利率下滑。对于新掌舵者黄涛而言,当务之急是止住业绩下滑的颓势,面对旗下两家上市公司同时陷入业绩泥潭,如何在两者中合理调配精力与资源,既考验其资本运作能力,也考验其对实体业务的重塑耐心。(本文首发证券之星,作者|吴凡)