炒股就看金麒麟分析师研报,权威,专业,及时,全面,助您挖掘潜力主题机会!
在地缘政治风险与供需基本面之间,油价的后续走势正陷入激烈博弈,而国内原油基金高企的溢价风险也再度拉响警报
文|《财经》记者 黄慧玲 实习生 周洲
编辑|郭楠 陆玲
伊朗战事的骤然升级在全球原油市场掀起巨浪,A股市场上资金涌入石油板块,“三桶油”全部涨停。
3月2日开盘,ICE布油(洲际交易所布伦特原油)高开近13%,随后迅速回吐部分涨幅。与外盘的冲高回落不同,A股油气板块及关联基金走出强势行情,油气开采板块午间收涨超8%,中国石油(601857.SH)、中国海油(600938.SH)中国石化(600028.SH)接连涨停,12只石油类上市基金涨停,溢价持续走高,市场情绪亢奋。
截至收盘,沪指涨0.47%,报4182.59点,深成指跌0.2%,创业板指跌0.49%。全市场超4200只个股下跌。油气股全线爆发,近二十只成分股涨停。贵金属、化工、港口航运、煤炭板块表现相对活跃。上市基金方面,12只基金涨停,11只为油气类基金,1只为国投白银LOF。
在地缘政治风险与供需基本面之间,油价的后续走势正陷入激烈博弈,而国内原油基金高企的溢价风险也再度拉响警报。

油气板块大涨,原油基金涨停
2026年2月以来,国际原油价格呈现加速上涨态势,近日美伊局势再起波澜进一步推升地缘溢价。
据新华社消息,伊朗伊斯兰革命卫队2月28日晚宣布,禁止任何船只通过霍尔木兹海峡。塔斯尼姆通讯社报道,随着油轮等船只穿行霍尔木兹海峡的交通停止,该海峡实际上已被关闭。霍尔木兹海峡是波斯湾通往印度洋的唯一海道,承担着全球约20%的原油海运贸易。
国际原油期货价格急速飙涨后有所回落。Wind(万得)数据显示,3月2日开盘后,WTI原油(西得克萨斯原油)最高报75.33美元/桶,后续有所回落震荡。
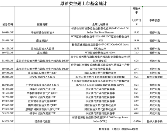
国际油价的走强直接传导至国内相关资产端。A股市场上,油气板块掀起涨停潮,市值较大的中国石油、中国海油、中国石化历史性集体涨停。基金方面,Wind数据显示,2月24日,南方原油LOF、原油LOF易方达涨停。3月2日开盘后,原油基金再度大涨,原油LOF易方达、南方原油LOF、标普油气ETF上午涨幅均超8%。截至收盘,多达20只上市基金涨幅超9%,12只基金涨停。

地缘政治事件是主导短期变化的关键。中金公司分析,短期内受益于风险溢价上升与供给预期扰动,石油石化、国防军工及有色金属等板块多有相对表现甚至取得绝对收益;但从历史经验看,这类超额表现多呈阶段性特征。随着情绪冲击消退与供给预期修正,行业表现通常回归基本面主线,地缘冲突对中国行业长期趋势的影响有限。

原油基金拉响溢价警报
由于原油基金在二级市场溢价现象明显,多家基金公司密集发布风险提示公告。2月24日,原油LOF易方达、南方原油LOF、嘉实原油LOF均发布溢价风险提示公告,称二级市场交易价格高于基金份额净值,出现大幅度溢价,提示投资者关注二级市场交易价格溢价风险。
警报拉响后,相关基金二级市场交易价格有所回落。Wind数据显示,以3月2日午间收盘价格计算,华安标普石油、南方原油、易方达原油的溢价率均超26%。嘉实、富国等旗下原油类基金也出现不同程度的溢价。

目前,南方原油LOF仍处于暂停申购、定投的状态。其公告表示,此举旨在保证基金的平稳运行,保护基金份额持有人利益。原油易方达LOF全面暂停申购及定期定额投资业务。这意味着,投资者目前只能通过场内交易参与,若在此时追高买入,一旦市场情绪退潮或地缘局势缓和,将面临溢价迅速收敛和价格回调的双重风险。

油价周期拐点已至?
对于油价的剧烈波动及后续走势,业内机构普遍认为,当前市场已脱离单纯的供需逻辑,进入了由地缘政治主导的高波动阶段。
综合各方观点来看,市场正围绕短期地缘冲击与中长期供需格局展开激烈博弈。短期来看,地缘政治风险主导情绪,油价和相关基金或将继续保持强势震荡。但中长期而言,供应过剩的基本面压力、OPEC+(石油输出国组织及其合作伙伴)的政策调整以及高企的溢价风险,都是投资者需要密切关注的风险点。
多家机构认为,伊以冲突的演变是当前市场的核心变量。国金证券研报提出,原油市场已转为地缘政治风险驱动,预计未来一个月内价格将维持高波动率。在美伊局势尚未明朗化前,油价处于“易涨难跌”的状态。中信期货也认为,尽管基本面仍是供应过剩的基准预期,但地缘因素对供应预期的潜在扰动极为频繁,本轮反弹的结束信号,主要关注伊朗供应担忧被证伪或OPEC+超预期增产。
尽管地缘风险提供油价支撑,但供需层面的压力并未消失。国泰君安分析认为,全球供应增速整体超过需求,非OPEC+国家(如美国、巴西)仍是供应增长主力。市场进入再平衡周期,但需警惕因地缘缓和导致的油价快速回调。光大证券则认为,地缘冲突的不确定性为油价景气提供基础,同时考虑到美国页岩油边际成本高企(约65美元/桶)以及OPEC+的挺价意愿,2026年油价大概率将在中高位运行。
在更宏观的层面,部分机构看到了行业周期的拐点。万家基金基金经理叶勇提出,全球原油资本开支的下行周期已到关键节点,叠加页岩油结构性衰退和供给弹性下降,全球市场已缺乏足够的缓冲来应对各类上行冲击。随着全球地缘冲突加剧和宏观需求可能触底回升,2026年极大概率将成为原油价格中长期的大拐点之年。
