登录新浪财经APP 搜索【信披】查看更多考评等级
记者|李蕾 编辑|肖芮冬
《每日经济新闻》记者获悉,随着公募基金2025年年报披露,行业年度“合规体检”结果也随之浮出水面。
据记者不完全统计,至少有19公募基金公司在年报中完整披露了2025年度收到的行政监管措施或行政处罚决定书,受到的具体措施也从常规警示函、责令改正,延伸至暂停产品注册等严厉手段,且多家行业头部机构集体“触线”。
2025年是公募基金行业迈向高质量发展的关键一年,证监会于当年5月正式发布《推动公募基金高质量发展行动方案》(以下简称《行动方案》),明确提出“强化监管执法,将‘长牙带刺’落到实处”,为行业划定合规红线。在此背景下,监管层对公募基金公司的合规内控、投资运作、销售管理等环节开展全维度检查,罚单的密集披露,也成为行业从规模扩张向质量提升转型的直接体现。
记者统计发现,本次披露罚单的公募机构至少有19家,覆盖行业头部与中小机构,其中头部公募的集中受罚成为显著特征,且处罚原因多涉及业务核心环节,部分公司还伴随高管个人罚单。

例如,易方达基金在2025年年报中披露,该公司于2025年11月5日被广东证监局出具警示函,问题集中在投资运作、合规内控及销售管理三大领域。公司通过完善制度、优化系统功能完成整改,且整改成果已通过监管验收。

华夏基金年报也显示,2025年11月4日,北京证监局对该公司出具警示函,指出其在人员管理、内部控制、销售管理等方面存在问题,公司一名高管也因同类问题被单独出具警示函。截至年报披露,华夏基金已完成全部整改并提交整改报告。

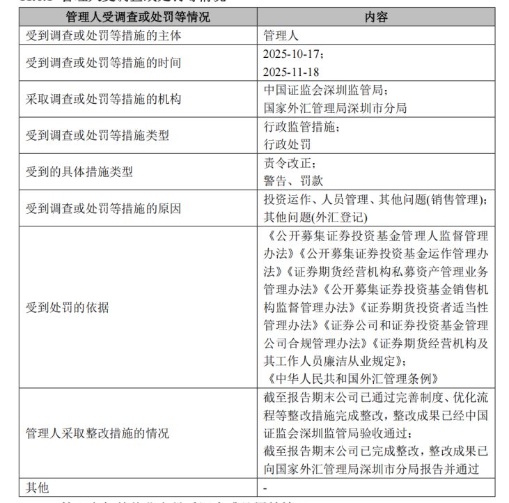
南方基金也受到了监管的行政处罚。根据公告,2025年10月17日、11月18日,该公司先后被深圳证监局、国家外汇管理局深圳分局处罚,主要是因投资运作、人员管理、外汇登记等多项原因被责令改正、警告和罚款,相关高管也被出具警示函。目前公司已完成整改并通过监管验收。

富国基金也因多项原因被采取行政监管措施。2025年11月11日,上海证监局对其采取责令改正措施,涉及公司治理、合规内控、投资运作、人员管理、其他问题(销售管理、财务管理)等多个维度,两名高管也因投资运作或销售管理等问题被出具警示函。公司表示已通过完善制度细则、优化内控机制完成整改,且整改成果已通过监管验收,相关措施已被解除。

博时基金披露的处罚情况显示,去年10月31日,该公司因合规内控问题被深圳证监局责令改正、暂停部分业务,同时两名高管领罚,均被监管出具警示函。博时基金表示,已采取完善制度、优化流程、强化监督等措施,全面完成整改工作,已通过整改验收。

另外,汇添富基金也在去年11月11日因合规内控、投资运作、基金销售等原因被上海证监局责令改正,同时还有3名高管被出具警示函,是被处罚高管较多的公司。汇添富在整改情况中表示,通过完善制度、优化管理等完成相关问题整改并已通过监管检查验收,将从严加强内控及各业务管理,持续提升管理质效。

除了头部机构,中小公司里也不乏被监管采取措施的情况。以南华基金为例,该公司年报披露,在去年11月和12月两次被浙江证监局采取行政监管措施,因合规内控、投资运作、其他问题(基金销售)等问题,被责令改正、暂停受理部分业务三个月。该公司的3名高管和1名从业人员也分别因基金销售、合规内控、投资运作等不同问题,被监管责令改正、监管谈话或出具警示函,属于收罚单较多的公司之一。

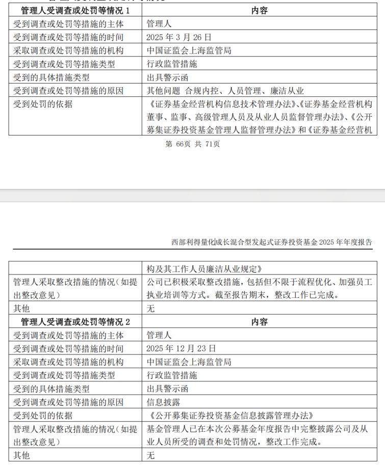
在中小公司中,西部利得基金也因为合规内控、人员管理、廉洁从业、信息披露等问题,被监管出具警示函,其高管则因为信息技术问题被采取行政监管措施。该公司表示,已积极采取整改措施,包括但不限于流程优化、加强员工执业培训等方式,截至报告期末整改工作已完成。
此外还有多家公司因出现不同问题收到监管罚单,这里不再一一列举。
从这19家公司的违规原因来看,监管处罚并非单点指向,而是覆盖基金公司运营全流程,其中合规内控缺陷成为最突出问题,其余五大问题均与内控失效存在直接关联。监管层对此类问题的“零容忍”态度,也体现在暂停产品注册等严厉处罚中。
首先,合规内控缺陷是本次处罚的核心关键词,多家公司被指内控制度不完善、执行不到位。例如,长城基金因为合规内控问题被深圳证监局责令改正并暂停受理相关品类产品注册申请3个月;华安基金、嘉实基金等多家公司因合规内控、公司治理等原因,被监管责令改正、暂停受理固定收益类公募基金产品注册申请3个月。这些都成为监管层对内控问题敲打的重要信号。
其次,投资运作不规范则是另一大高频问题,例如海富通基金因私募资管业务投资管理不规范,个别私募资产管理计划主动管理不足,私募资产管理业务投资权限管理制度执行不到位等问题,被上海证监局出具警示函;创金合信基金则因投资运作、销售管理等方面存在部分内部控制制度不完善或执行不到位的情况,被责令改正并暂停新增私募资管产品备案3个月等等。
销售管理环节的合规漏洞同样普遍,多家头部公司均被提及销售管理问题,反映出行业销售端内控仍存在薄弱环节。人员管理与公司治理的问题也体现在多家公司的公告中。
此外,部分公司还暴露了专项领域的合规问题。例如,宏利基金因2021年股权转让前存在外汇登记证缺失问题,被国家外汇管理局北京市分局警告并罚款7万元;方正富邦基金则因计算错误未按规定代扣代缴个人所得税,被国家税务总局北京市税务局第二稽查局要求补税并缴纳罚款,两家公司均已完成整改。
在不少业内人士看来,2025年公募基金行业的密集罚单,并非监管层的短期举措,而是行业高质量发展背景下的常态化监管体现。
证监会在《行动方案》中明确表示,将进一步加大法制供给,推动《中华人民共和国证券投资基金法》修订,加强基金公司股东股权、公司治理、基金运作、人员管理、市场退出等重点领域制度供给,丰富监管执法手段,大幅提高违法违规成本;同时推动加强行政执法与刑事司法衔接,从严打击利用未公开信息交易、内幕交易、操纵市场等严重违法犯罪行为,让监管真正“长牙带刺”。
正因如此,此次行业罚单的密集落地,是监管层压实基金公司合规主体责任、推动行业回归资管本源的直接体现,也为行业高质量发展划定清晰合规红线、筑牢风险防控底线。
封面图片来源:每经媒资库