年报前财务负责人离职:称工资给低了,前任年薪不足30万

lnradio.com 40 0

  炒股就看金麒麟分析师研报,权威,专业,及时,全面,助您挖掘潜力主题机会!

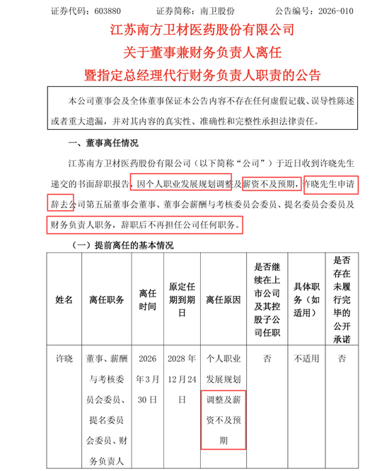
  近日,南卫股份(维权)公告,公司董事及财务负责人许晓先生因为薪资不及预期及个人职业发展规划调整原因辞去公司董事、财务负责人等相关职务,不再担任公司任何职务。

年报前财务负责人离职:称工资给低了,前任年薪不足30万

  南卫股份计划是4月30日披露2025年年报,财务总监在这个关键节点辞职,对公司影响还是有的。

  而且这个财务负责人上任时间也不久,2026年1月,公司董事会决议聘任许晓先生为公司财务负责人,也就是说上任才3个月。

年报前财务负责人离职:称工资给低了,前任年薪不足30万

年报前财务负责人离职:称工资给低了,前任年薪不足30万

  资料显示,许晓先生,男,1981年1月生,本科。2004年12月至 2007 年8月江苏巨凝集团有限公司担任主办会计,2007年9月至2010年5月灵 通投资集团有限公司担任财务总监助理,2010年5月至2018年5月常州市同和 纺织机械制造有限公司担任财务经理,2018年5月至2022年5月江苏汉武智能科技有限公司担任财务经理,2022年5月至2025年1月常州康鼎医疗器械有限 公司担任财务经理,2025年1月开始担任江苏南方卫材医药股份有限公司担任财务副经理,2026年1月被聘任为财务总监。

  也就是说,在公司财务副经理的位置上干了1年,今年初被提拔到财务总监的位置上,但是估计薪酬没涨多少。

  薪资不及预期,我们也不知道公司给开了多少工资,不过,其前任财总工资确实低,2024年年报显示,一年薪酬29.17万元,不足30万,这应该在A股也是垫底的。

年报前财务负责人离职:称工资给低了,前任年薪不足30万

  而这位薪酬不足30万的财务总监,2025年还因为涉嫌内幕交易(知道公司的利空提前卖出避险)被证监会没收违法所得10万,还罚了150万,然后也在被罚后辞去了相关职务。

年报前财务负责人离职:称工资给低了,前任年薪不足30万

年报前财务负责人离职:称工资给低了,前任年薪不足30万

  不过,话说回来,薪酬待遇这种很多时候不是也是事先说好的嘛,像这种面子不给直接在公告中表述薪资待遇没到位的确实比价少见,上一次还是看到一个港股公告,公司秘书林雨洋先生因为找到一份薪金更高的工作而离职。

年报前财务负责人离职:称工资给低了,前任年薪不足30万

  财务总监和董事会秘书这两个岗位,在A股现在都属于风险比较高的岗位,尤其是一些小市值公司,如果薪资待遇还低的话,那确实性价比非常得低。