登录新浪财经APP 搜索【信披】查看更多考评等级
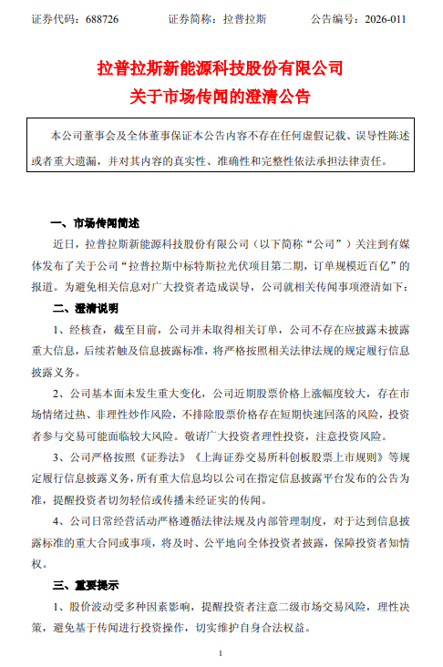
4月1日,拉普拉斯发布关于市场传闻的澄清公告。
公告表示,近日,拉普拉斯新能源科技股份有限公司(以下简称“公司”)关注到有媒体发布了关于公司“拉普拉斯中标特斯拉光伏项目第二期,订单规模近百亿”的报道。为避免相关信息对广大投资者造成误导,公司就相关传闻事项澄清如下:
澄清说明见下:
1、经核查,截至目前,公司并未取得相关订单,公司不存在应披露未披露重大信息,后续若触及信息披露标准,将严格按照相关法律法规的规定履行信息披露义务。
2、公司基本面未发生重大变化,公司近期股票价格上涨幅度较大,存在市场情绪过热、非理性炒作风险,不排除股票价格存在短期快速回落的风险,投资者参与交易可能面临较大风险。敬请广大投资者理性投资,注意投资风险。
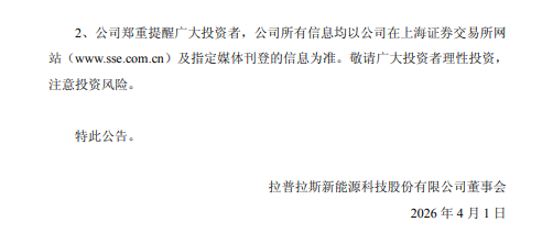
3、公司严格按照《证券法》《上海证券交易所科创板股票上市规则》等规定履行信息披露义务,所有重大信息均以公司在指定信息披露平台发布的公告为准,提醒投资者切勿轻信或传播未经证实的传闻。
4、公司日常经营活动严格遵循法律法规及内部管理制度,对于达到信息披露标准的重大合同或事项,将及时、公平地向全体投资者披露,保障投资者知情权。


责编:刘婧媛