登录新浪财经APP 搜索【信披】查看更多考评等级
【导读】睿能科技筹划收购博泰智能控制权,股票停牌
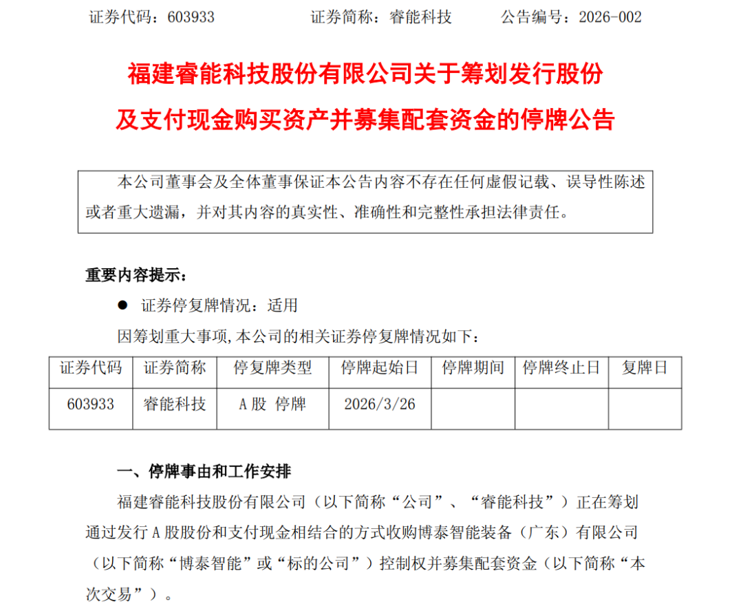
中国基金报记者 李智
3月25日,睿能科技发布公告称,公司正在筹划通过发行A股股份和支付现金相结合的方式收购博泰智能装备(广东)有限公司(以下简称博泰智能)控制权并募集配套资金。

经初步测算,本次交易预计不构成重大资产重组,不会导致公司控制权发生变更。此外,标的公司审计评估暂未确定,本次交易估值暂未确定。
博泰智能官网显示,公司专注于精密传动控制定位产品的研发、生产和销售,主要产品包括直线导轨、滚珠丝杆、直线模组、电缸、同步带模组等直线定位传动运动产品。博泰智能建设有超30000平方米的自有研发生产基地,现有员工超300人。
3月25日,睿能科技与博泰智能主要股东签署了收购意向书,明确了睿能科技收购博泰智能主要股东持有的部分标的公司股权的主要意向性条款。根据收购意向书,睿能科技拟通过发行股份和支付现金相结合的方式购买标的公司不超过75%的股权,以取得标的公司的控股权。
睿能科技提示称,本次交易尚处于筹划阶段,相关事项存在不确定性。为保证公平信息披露,维护投资者利益,避免造成公司股价异常波动,经公司申请,公司A股股票将于3月26日(星期四)开市起停牌。
据悉,睿能科技是专业从事工业自动化产品研发、生产、销售和服务的高科技企业。公司工业自动化控制产品主要应用于纺织、机床加工、冶金、能源电力等领域。
3月25日,睿能科技午后直线拉升,快速封住涨停。截至收盘,该股报22.3元/股,总市值为46亿元。

)