每经记者|余洋 每经编辑|唐元
4月11日,2026年世界无人机运动会在成都新川之心公园举行,上演一场场融合科技与体育的“空中对决”。赛事之外,一个更为宏大的图景,也正同步在中国航空航天产业中展开:从万米高空的卫星组网,到城市上空的低空飞行,这片曾经遥不可及的“天空”,正以前所未有的速度融入经济与生活。
2026年全国两会期间,政府工作报告提出,打造航空航天、低空经济等新兴支柱产业。但通向星辰大海的每一步,都需以重金铺路。数十亿的研发投入、十年起步的技术周期,注定了这是一场属于长期主义者的征程。
如今,一场关乎未来制空权的产业变革已拉开帷幕:国家队携长远战略重仓布局,地方国资为抢占高地激烈角逐,产业资本围绕链主闭环落子,市场化基金在关键赛道精准伏击……一场静默却激烈的资本“暗战”已然打响,悄然重构着中国天空之上的投资版图与产业未来。
纵观近五年(2021-2025)中国航空航天领域的投资脉络,一场多层次、多角色的资本“暗战”格局清晰浮现。
其中,国家队和大型国资是压舱石和先行军,主导千亿级的基地与产能布局;地方政府资本是急先锋和孵化器,通过精准的基金与补贴政策,在区域竞争中“开疆拓土”;市场化VC/PE是嗅觉灵敏的突击队,聚焦于最具爆发潜力的独角兽企业;而产业资本与国际资本则是关键的变量与盟友,推动产业链整合并链入全球网络。
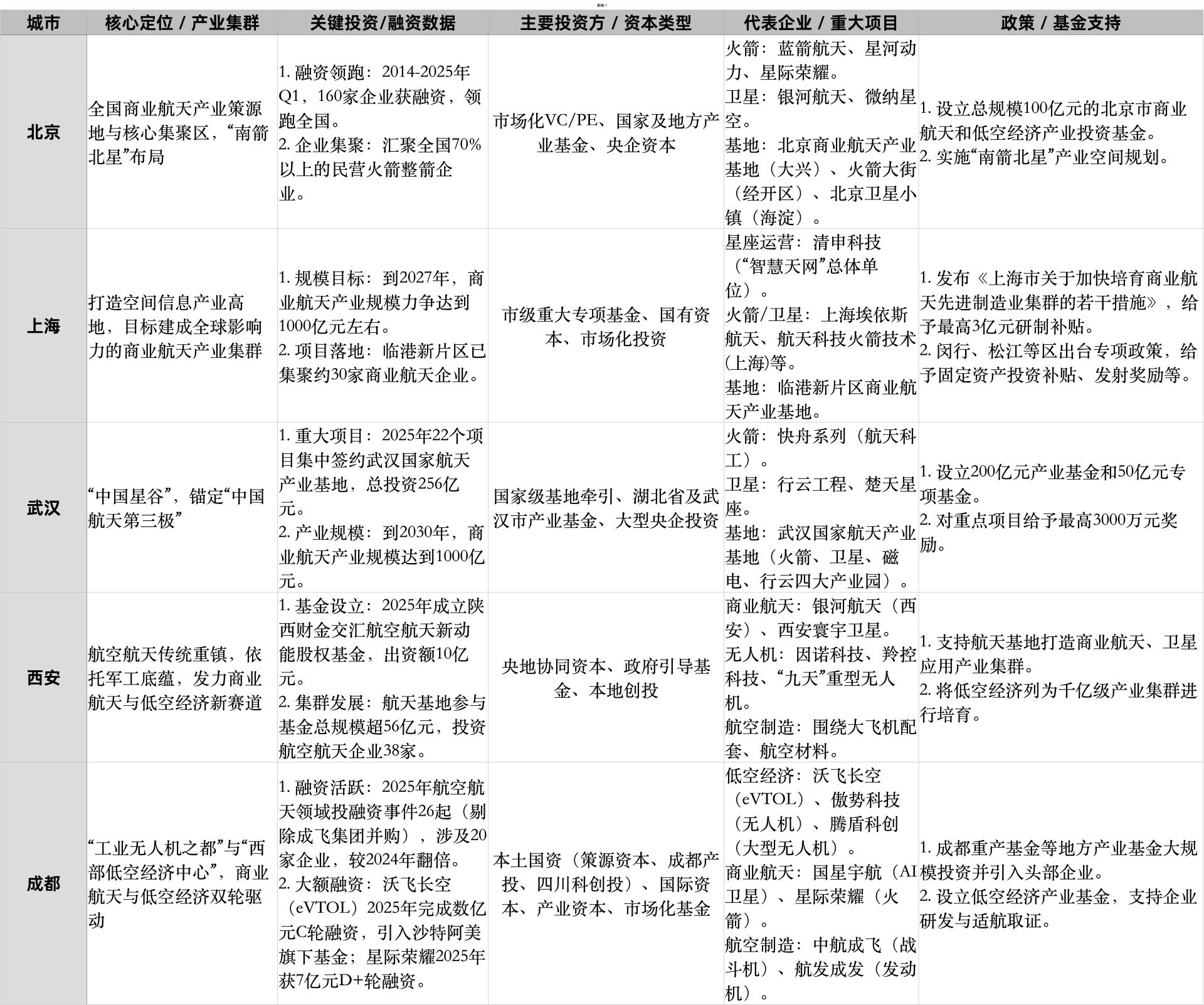
这股资本力量在地理上亦投射出鲜明格局。北京、上海、武汉、西安、成都等关键节点,依据各自的资源禀赋与战略定位,在这场产业重构中扮演着截然不同、却互为补充的角色。

北京是无可争议的“总指挥部”,资本在这里争夺的,是定义整个产业未来的话语权。作为中国商业航天的策源地,北京汇聚了全国最密集的创新要素。数据显示,从2014年至2025年第一季度,北京获得融资的商业航天企业多达160家,领跑全国。
更引人注目的是其“独角兽”浓度,截至2025年一季度,全国12家商业航天独角兽企业中,有5家扎根北京,包括星际荣耀、蓝箭航天、微纳星空、星河动力和银河航天。国家队基金、顶级市场化VC与央企资本在此汇流,投资的不仅是企业,更是整个产业的“大脑”与技术标准。
上海与武汉则上演着“国家重器”的规模对决,两者均以千亿级产业集群为目标,进行产能与供应链的终极竞赛。
上海依托临港新片区的战略优势,明确提出到2025年形成年产50发商业火箭、600颗商业卫星的批量化制造能力,旨在打造“上海箭”、“上海星”的品牌;而武汉则凭借全国首个国家级商业航天产业基地“中国星谷”,展现出强大的后发势能。目前,该基地已建成火箭、卫星、磁电、行云四大产业园,形成了年产50枚火箭、240颗卫星的扎实产能。

西安代表“存量转型”,资本在此挖掘传统工业基地的二次价值。 这座老牌军工重镇不再满足于产业链的配套角色,正系统性地将深厚的工业积淀转化为进军新赛道的独特资本。
2025年11月,西安高新区在一次签约中便落地11个高科技项目,其中便包括中国航天时代电子技术有限公司投资2亿元建设的研发中心。西安的焦点在于如何盘活庞大的存量资产,包括人才、技术、制造能力,实现传统工业基地的华丽转身。
成都则是“新战场开辟者”。当城市在火箭、卫星的高空轨道上激烈鏖战时,成都凭借“工业无人机之都”的精准定位,在低空经济领域开辟了增长迅猛的第二战线。据《每日经济新闻》记者统计,2025年全国低空经济领域融资事件达156起,其中成都便占据了12起,活跃度位居前列。
这一成绩的背后,本土国资平台“策源资本”成为关键推手,不仅以“资本+场景”的创新模式搭建产业生态,牵头投资了沃飞长空、傲势科技等链主企业,更是发起设立了总规模50亿元的低空经济母基金。其投资甚至吸引了如沙特阿美旗下Prosperity7 Ventures等国际资本的目光。
早在“十四五”期间,成都便将航空航天产业提升至城市发展的战略高度。凭借在低空动力、无人机、空域管理等领域的先发优势,成都正成为这场万亿级市场竞争的核心玩家。目前,成都航空制造领域聚集了超过1000家上下游的企业,2025年产业规模近1400亿元,综合实力居全国第一梯队。
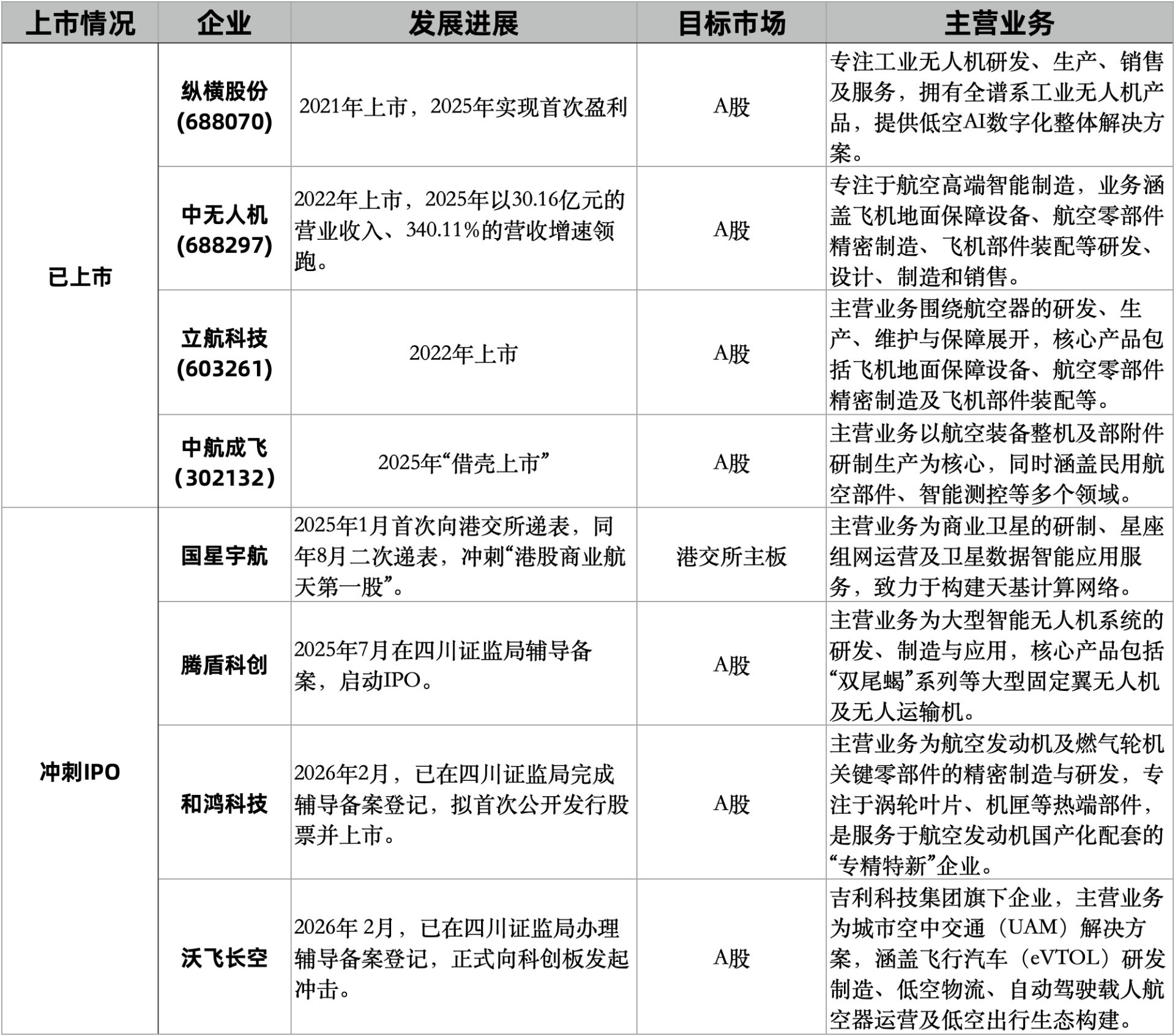
产业的蓬勃活力,也在资本市场上得到了最直接的回应。《每日经济新闻》记者梳理统计,自2021年起,成都航空航天产业在资本市场上交出了一份亮眼的答卷:已诞生4家上市公司,另有4家企业正冲刺IPO。

其中,中无人机的表现尤为耀眼。2025年其30.16亿元的营收及340.11%的同比增速,不仅领跑板块,更向市场传递了关键信号:高端航空制造与保障装备领域,正迎来需求爆发的景气周期。
中无人机的业务涵盖飞机地面保障设备、精密制造、部件装配等全链条,这一定位使其超越了单纯的“产品供应商”,成为航空高端智能制造的“系统解决方案提供商”。其高增长更印证了一个核心投资逻辑:在航空航天产业大发展中,那些深耕核心工艺、具备高壁垒的一级供应商和系统集成商,往往能率先且持续地兑现业绩,是资本追逐确定性的优质标的。
此外,纵横股份的首次盈利、立航科技的稳健上市以及航空工业成飞的成功借壳,共同夯实了成都作为传统航空制造与工业无人机强市的根基,构成了投资版图中稳健的“价值层”,为整个板块提供了流动性和估值锚点。
而更具想象空间和风向标意义的,是正在冲刺IPO的四大新生力量。它们分别卡位了三个最具潜力的前沿赛道,展现了成都航空航天产业的前瞻布局。
其中,沃飞长空是低空经济(eVTOL)赛道的成都旗舰。其AE200系列载人eVTOL进入预生产阶段,直指未来城市空中交通的万亿级市场。冲刺科创板,不仅是为研发与量产募集资金,更是要通过资本市场公开定价,确立其在行业洗牌期的领先身位。

而作为估值超122亿元的独角兽,腾盾科创专注于大型固定翼无人机,与沃飞长空形成垂直起降与水平巡航的“空天组合拳”,共同编织立体化的低空运行网络。
把目光转向更高远的苍穹,国星宇航则代表了成都的“航天雄心”。两度递表港交所,志在夺取“港股商业航天第一股”,其“星算计划”以2800颗卫星构建天基算力网络,叙事宏大,瞄准了太空基础设施与数据服务的未来。
在宏大叙事背后,和鸿科技这样的“隐形冠军”同样不可或缺。作为航空发动机核心部件的“制造尖兵”,在毫厘之间追求极致,诠释了“专精特新”的基石价值。
这场始于天空的资本“暗战”,远未结束,既是实力的较量,也是视野的博弈。当资本与产业深度耦合,当国家战略与市场活力同频共振,中国航空航天产业的未来图景,正由这些在“暗战”中明晰的方向、落下的棋子,一笔笔精心绘就,不仅关乎商业的成功,更关乎一个国家在新一轮科技革命和产业变革中,能否真正赢得那片至高的发展疆域。