登录新浪财经APP 搜索【信披】查看更多考评等级
炒股就看金麒麟分析师研报,权威,专业,及时,全面,助您挖掘潜力主题机会!
【导读】拉普拉斯澄清关于中标特斯拉光伏订单传闻,午后股价炸板
中国基金报记者 晨曦
刚刚,牛股炸板!
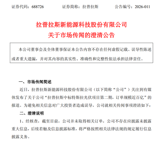
4月1日上午,拉普拉斯直线拉升,封住20cm涨停。然而,随着一则澄清公告的发布,午后拉普拉斯迅速炸板,股价直线跳水。

消息面上,有媒体报道称,拉普拉斯近日中标特斯拉光伏项目第二期,订单规模近百亿元人民币。
对于此次“重大利好”,拉普拉斯方面表示,“不太清楚”。随后,4月1日午间,拉普拉斯发布关于市场传闻的澄清公告。

拉普拉斯称,经核查,截至目前,公司并未取得相关订单,公司不存在应披露而未披露的重大信息,后续若触及信息披露标准,将严格按照相关法律法规的规定履行信息披露义务。
此外,拉普拉斯提到,公司基本面未发生重大变化,公司近期股票价格上涨幅度较大,存在市场情绪过热、非理性炒作风险,不排除股票价格存在短期快速回落的风险,投资者参与交易可能面临较大风险。敬请广大投资者理性投资,注意投资风险。
对此,股民纷纷表示“白高兴了”“虚虚实实真真假假”“愚人节第一股”。



4月1日上午,除拉普拉斯外,亦有多只光伏概念股走强。连城数控、迈为股份、捷佳伟创、晶科能源等均在相近时段大幅拉升。
今年以来,SpaceX带动太空光伏、商业航天概念成为A股市场热门方向,马斯克团队采购太空光伏设备的消息更是点燃资金热情。此前,已有天合光能、双良节能(维权)等上市公司因“蹭热点”而遭到监管关注。