炒股就看金麒麟分析师研报,权威,专业,及时,全面,助您挖掘潜力主题机会!
来源:南财社
香港金融圈,正在酝酿一起大风暴。
昨天,彭博援引知情人士报道,香港当局突击搜查了中信证券股份有限公司当地子公司和国泰君安国际控股有限公司的办公室,并带走至少一名高级主管进行讯问。这一消息得到了媒体的证实。
消息很快引起行业猜测。今天,国泰君安国际、香港廉政公署先后回应了这一消息,反而掀起更大的风暴,揭开背后一起3.15亿内幕交易案。
01
香港监管突袭两家中资券商
国泰君安国际证实,一主管被拘留
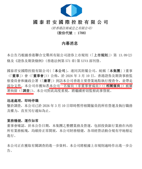
国泰君安国际(1788.HK)率先证实了这一消息。
今天早上,国泰君安国际发布公告称,3月10日,香港证监会和廉政公署(ICAC)到访公司香港主要经营地点执行搜查令,并带走部分文件。公司一名非董事会成员的雇员也被廉署拘留调查。并表示,公司已经即时暂停了相关 雇员所有营运即执行职务及权力。

据媒体报道,香港当局“突袭”的主要是两家公司负责股票资本市场(ECM)业务的部门。其中,国泰君安国际被带走的便是ECM主管潘举鹏。
据第一财经、澎湃新闻等媒体报道,该员工被廉政公署从家中带走,可能系其个人涉嫌内幕交易或其他违法违规行为所致,并非此前网络传言的与其从事的投行业务有关。
在投行内部,ECM部门处于业务链的“咽喉”位置,主要负责IPO项目的定价、分销及与机构投资者的沟通,既连接着项目组(IBD),也连接着买方投资者。
有业内人士分析,廉署介入通常意味着涉及《防止贿赂条例》下的贪污、受贿或利益冲突。在IPO配售过程中,如果项目负责人利用手中的配售权,向特定关系人提供原始股,或在“拉高出货”(Ramp and Dump)骗局中充当配合角色,将直接触碰香港监管红线。
公开资料显示,潘举鹏(Samuel Pan)在香港资本市场拥有超过15年的执业经验。他于2015年加入国泰君安国际,之后一路升至ECM主管。
2025年11月7日,潘举鹏曾出席香港投资者关系协会上海研讨会,彼时,其职务显示为国泰君安国际资本市场主管董事总经理,现主要负责统筹国泰君安项目的承销,包括IPO、二级市场配售、可转债及大宗交易等。
潘举鹏曾参与宁德时代、越疆科技、毛戈平、优必选、国泰君安证券等公司的港股IPO项目,以及小i机器人(XIAO-I)、滴滴(DIDI)、爱回收(AIHUISHOU)、灿谷(CANGO)等企业的美股IPO。此外,他还参与多个配售项目及大宗交易项目。

02
被指受贿400万,
与对冲基金联手搞内幕交易
而香港廉政公署随后的公告,更是掀起一场腥风血雨。
3月12日中午,香港廉政公署发文称,与香港证监会在3月10日和11日开展代号为“Fuse”的联合行动,打击涉嫌内幕交易及贪污行为。两家证券公司与一家对冲基金公司及高管均为该案的利害关系人。
廉政公署逮捕了6名男性和2名女性,包括两家持牌证券公司的高管、一家持牌对冲基金管理公司的高管,以及一名中间人。不过未披露具体公司的名称和高管姓名。
调查显示,涉案证券公司的一名资深高管涉嫌收受对冲基金管理公司负责人提供的逾400万元贿赂,提前泄露多家香港上市公司股票配售的机密信息。该对冲基金据此在相关股票上建立空头头寸,通过卖空及签订空头股票互换合约获利。当配售信息公布后,相关股价下跌,该对冲基金从中获利约3.15亿港元利润。
结合前文的公告,香港廉署披露的涉案证券公司和相关高管,毫无疑问就是中信证券子公司、国泰君安国际和潘举鹏。
那么对冲基金又是哪家?
据经济观察报报道,有知情人士透露,该对冲基金就是香港无极资本(Infini Capital Management),其中,无极资本有一位投资负责人(PM)被带走调查。
无极资本由前投行家钱涛(Tony Chin To)创立。他曾就职于摩根士丹利、汇丰银行的并购部门工作。在创立无极资本之前,他是专注于亚洲金融行业并购和重组机会的香港私募股权公司GCS Capital的合伙人。
2015年,他成立了无极资本,2021年还以96%的投资回报率拿下亚洲对冲基金回报率第一名。2023年11月,无极资本开放外部资本募集,管理规模突破百亿美元。
如果调查结果属实,那么无极资本恐将面临重罚。
在香港,内幕交易是最严重的金融犯罪之一,最高刑罚为1000万港元(约130万美元)罚款和10年监禁。违法者还将面临民事制裁,包括没收其所获利润以及最高五年的公司管理职位禁令和在受监管的金融产品中交易的禁令。
此前的2024年,曾经的亚洲传奇对冲基金Segantii Capital Management就因为涉嫌内幕交易被查。虽然当时法庭文件并未披露Segantii在案中总得益金额。但外界推算,其内幕交易金额可能不到900万港元。
但就是这笔900万港元内幕交易,最终导致这家规模一度高达60亿美元的亚洲传奇对冲基金被迫清盘,终结16年的运营。
而此次廉政公署披露的内幕交易案获利金额高达3.15亿港元。其影响和后果,肯定会更大。
数据显示,2025年至2026年3月11日,国泰君安香港子公司共参与了11家IPO企业的股权承销,Infini Capital是其中4个IPO项目的基石认购者。分别为迅策(03317.HK)、卧安机器人(6600.HK)、剑桥科技(603083)(6166.HK)、HASHKEY HLDGS(3887.HK)。
此次涉嫌内幕交易的股票究竟是哪只,还有待后续香港证监会与廉政公署调查的披露。
虽说此次风波被抓8人,但唯一一个曝出具体名字的,就是国泰君安国际的股票资本市场(ECM)主管潘举鹏。国泰君安,无疑被推上了风口浪尖。
公开资料显示,国泰君安国际为国泰海通集团下属公司。据国泰君安国际1月26日发布的业绩预告,预计集团2025年度的净利润为12.80亿至13.80亿港元之间,较2024年净利润约3.51亿港元大幅飙升265%至293%。
这主要归功于2025年以来的港股上市潮。自2025年开始,港股IPO数量突飞猛进,一年上市新股117只新股上市,募资额为2905.5亿港元,时隔四年募资额再夺全球第一。而据wind数据统计,目前已经通过聆讯和处理中的港股新股就有386只。
但这场繁荣背后,也出现新股申报质量也令人香港监管直言“堪忧”。去年12月,香港证监会与交易所联名致函IPO保荐人,直言近期新上市申请中出现的质量下滑和部分不合规行为。

今年1月,香港证监会还针对上诉现象发出通函,指示上市保荐人从速进行内部检讨,以纠正招股书文件拟备工作中的严重缺失。

而近年来,不少内地券商也开始加速香港子公司建设,加码海外业务。据媒体不完全统计,截至目前,已有超过30家境内券商在香港设立子公司或控股机构。
监管趋严,叠加行业竞争加剧,如今国泰君安国际又因为此次内幕交易案,面临信任危机。在此背景下,国泰君安国际,今年恐怕是有些难了。