来源:中信建投证券研究
文|黄文涛 刘天宇
1. 2026年政策取向为“稳中求进、提质增效”,在延续近两年主线的基础上,更加强调“稳”字当头。GDP增速目标为4.5%—5%,既保留了增长导向,也把政策重心进一步转向结构优化和风险化解。
2. 从财政货币政策搭配看,2026年仍延续更加积极有为的宏观政策框架,但财政端更突出结构优化、货币端更突出价格修复与传导效率。
3. 报告将“十五五”发展总结为四条主线,即高质量发展、国内大循环、共同富裕和统筹发展与安全。未来五年的政策推进,将是以重大工程为抓手,把产业升级、内需扩容、民生改善、绿色转型和安全保障统合为一个更完整的发展框架。

2026年3月5日,十四届全国人大四次会议在人民大会堂举行开幕会,国务院总理李强代表国务院向十四届全国人大四次会议作政府工作报告。

一、2026年度政策展望
从政策总基调看,2026取向为“稳中求进、提质增效”,在延续近两年主线的基础上,更加强调“稳”字当头。报告明确提出,发挥存量政策和增量政策集成效应,加大逆周期和跨周期调节力度,切实提升宏观经济治理效能。这意味着2026年政策部署更突出“十五五”开局之年的统筹性、集成性和执行效率,重点不再只是稳增长本身,而是将稳增长、调结构、防风险、促改革放在同一政策框架中加以推进。
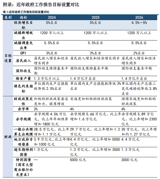
从经济增长目标看,报告设定2026年GDP增速目标为4.5%—5%,并强调在实际工作中努力争取更好结果。报告同时说明,开局之年这样设定目标,主要是为调结构、防风险、促改革留出空间。与近几年“5%左右”的增长目标相比,2026年的表述更加务实稳健,与“稳中求进”的总基调相呼应,强调区间管理和争取更好结果,既保留了增长导向,也把政策重心进一步转向结构优化和风险化解,本质上是中国在告别传统要素驱动增长模式,向创新驱动和全要素生产率提升模式转型过程中的一次主动调控。

具体领域的目标基本保持平稳性和连续性。报告指出,2026年目标包括:城镇调查失业率5.5%左右,城镇新增就业1200万人以上,居民消费价格涨幅2%左右,居民收入增长和经济增长同步,粮食产量1.4万亿斤左右,与上年表述基本一致。单位国内生产总值二氧化碳排放降低3.8%左右。并提出通过改善总供求关系,推动价格总水平由负转正、消费价格合理温和回升。

从财政货币政策搭配看,2026年仍延续更加积极有为的宏观政策框架,但财政端更突出结构优化、货币端更突出价格修复与传导效率。与2025年“更加积极的财政政策”和“适度宽松的货币政策”相比,2026年在保留方向一致的同时,把财政资源投向和货币政策目标函数写得更细、更明确。
财政方面,报告明确赤字率拟按4%左右安排,与去年持平。赤字规模5.89万亿元,一般公共预算支出规模首次达到30万亿元;拟发行超长期特别国债1.3万亿元,拟发行特别国债3000亿元支持国有大型商业银行补充资本,拟安排地方政府专项债券4.4万亿元,并强调财政支出更加注重支持提振消费、投资于人和保障民生。
货币政策方面,报告明确继续实施适度宽松的货币政策,把“促进经济稳定增长、物价合理回升”作为重要考量,灵活高效运用降准降息等工具,优化创新结构性货币政策工具,适当增加规模,并引导金融机构加力支持扩大内需、科技创新和中小微企业,同时促进社会综合融资成本低位运行。
从全年工作主线看,2026年把“着力建设强大国内市场”放在政府工作任务首位,体现出内需仍是最直接的政策抓手。消费方面,报告提出实施提振消费专项行动,制定实施城乡居民增收计划,安排2500亿元超长期特别国债支持消费品以旧换新,设立1000亿元财政金融协同促内需专项资金,并围绕服务消费新场景、下沉市场、文旅赛事康养消费、中小学春秋假和错峰休假、“购在中国”等作出具体安排。投资方面,报告提出中央预算内投资拟安排7550亿元,安排8000亿元超长期特别国债资金用于“两重”建设,并发行8000亿元新型政策性金融工具,带动更多社会资本参与投资,同时引导民间投资向高技术、现代服务业等新赛道拓展。因此,2026年的年度政策主线可以概括为:以消费扩容和有效投资稳住总需求,以新动能培育和改革开放增强增长后劲,以风险化解和政策协同稳定预期、稳定市场、稳定社会信心。
资本市场发展方面,报告指出,要持续深化资本市场投融资综合改革,进一步健全中长期资金入市机制,完善投资者保护制度,拓展私募股权和创投基金退出渠道,提高直接融资、股权融资比重。对比2025年报告中,在货币政策部分提出“优化和创新结构性货币政策工具,更大力度促进楼市股市健康发展”, 在财税金融体制改革部分提出“加强战略性力量储备和稳市机制建设。改革优化股票发行上市和并购重组制度。加快多层次债券市场发展。” 可以看出,与去年“稳股市”的政策相比,今年的资本市场政策更加注重制度建设和深化改革,新增了两个更具体的制度抓手:投资者保护、创投退出,特别是创投领域的表述从2024年的鼓励发展到2025年壮大耐心资本,再到今年的打通退出渠道,可以看到清晰的政策递进。关于提高直接融资比重方面,近年来我国直接融资比重在10%-15%之间,较2015-2016年25%的峰值有所回落,提高直接融资、股权融资比重,将进一步打通创投的资金链路,有效促进“专精特新”企业拓展融资渠道。

二、十五五规划重点展望
2026年是“十五五”开局之年,也是未来五年发展框架的定调之年。政府工作报告专列“‘十五五’时期主要目标和重大任务”,细化形成20项主要指标,具体包括经济发展 3 项、创新驱动 3 项、民生福祉 7 项、绿色低碳 5 项、安全保障 2 项。
在增长目标表述上,报告没有给出一个固定的五年平均增速,而是提出“国内生产总值增长保持在合理区间、各年度视情提出”,并将其与2035年远景目标衔接,这与“十四五”规划的提法基本一致。这既和我国当前“提质增效”的总体主线相合,也反映出内外部环境不确定性上升背景下,我国对经济调控的灵活度和精细度在持续提高。此前,四中全会在《十五五规划建议》中已经可以看出,“十五五”阶段对总量增长面临的压力更加重视,特别强调需求侧。“十四五”强调结构性问题,要求着力解决城乡发展和收入分配的不平衡。“十五五”加入“有效需求不足,国内大循环存在卡点堵点”描述,强调“就业和居民收入增长压力较大”,并专门指出人口问题。这一系列判断,成为“十五五”规划不设具体增长目标的基础。
尽管在经济总量目标的表述保持了弹性,但就各分项的具体数值看,2026 年报告中披露的各项指标比《十四五》更细、更高:
高质量发展方面,报告提出,“十五五”期间全社会研发经费投入年均增长7%以上,与 “十四五”规划目标保持一致,数字经济核心产业增加值占国内生产总值比重达到12.5%,较“十四五”目标提升2.5个百分点。
民生方面,“十四五”规划中,要求劳动年龄人口平均受教育年限提高到 11.3 年,人均预期寿命提高 1 岁,养老机构护理型床位占比提高到 55%;而 2026 年报告对应写成 11.7 年、80 岁、73%。
绿色低碳方面,“十四五”主目标写的是单位 GDP 能耗和二氧化碳排放分别降低 13.5%、18%;2026 年报告则把绿色目标集中写为单位 GDP 二氧化碳排放累计降低 17%。
安全保障方面,2026 年报告把粮食、能源生产能力作为主目标中的两项安全指标单列出来,分别为粮食综合生产能力1.45 万亿斤,能源综合生产能力58 亿吨标准煤。“十四五”虽然有粮食安全、能源资源安全的专章部署,但没有列出定量标准。
从重大战略任务来看,报告将“十五五”发展总结为四条主线,即高质量发展、国内大循环、共同富裕和统筹发展与安全。高质量发展以科技创新、产业建设、数字中国、美丽中国为核心。内需政策强调坚持惠民生和促消费、投资于物和投资于人紧密结合,大力提振消费、扩大有效投资,促进居民消费率明显提高,政策重心更加突出人口、教育、健康、养老、就业、收入分配等民生领域的系统建设,从总量提升向“人口高质量发展”延伸。统筹发展与安全方面,要求统筹推进房地产、地方政府债务、地方中小金融机构等风险有序化解,提高公共安全治理水平。
最后,从落实抓手看,报告提出围绕“十五五”目标任务,共部署6方面109项重大工程,即引领新质生产力发展28项、现代化基础设施23项、城乡融合发展9项、民生25项、绿色低碳18项、安全保障6项。并特别强调这些工程既涉及“硬投资”,也包含“软建设”。此前,“十四五”期间,共出台102项重大工程项目,相当一部分是交通、能源、电信、水利以及新型基础设施,共5000多个具体项目。未来五年的政策推进,将是以重大工程为抓手,把产业升级、内需扩容、民生改善、绿色转型和安全保障统合为一个更完整的发展框架。



(1)地缘政治对抗升级风险,中美贸易局势可能升级,美国政策不确定性较大,中东地区形势紧张,俄乌冲突不断,国际局势仍处于紧张状态。全球经济复苏不及预期,发达国家和新兴市场均面临债务问题。(2)国内既有政策落地效果及后续增量政策出台进展可能不及预期,地方政府对于中央政策的理解不透彻、落实不到位。(3)经济增速放缓,宏观经济基本面下行,经济运行不确定性加剧。(4)市场情绪存在进一步转劣可能,国际资本市场风险传染也有可能诱发国内资本市场动荡。(5)若经济金融化险进程不及预期,国内部分主体债务违约风险可能上升。