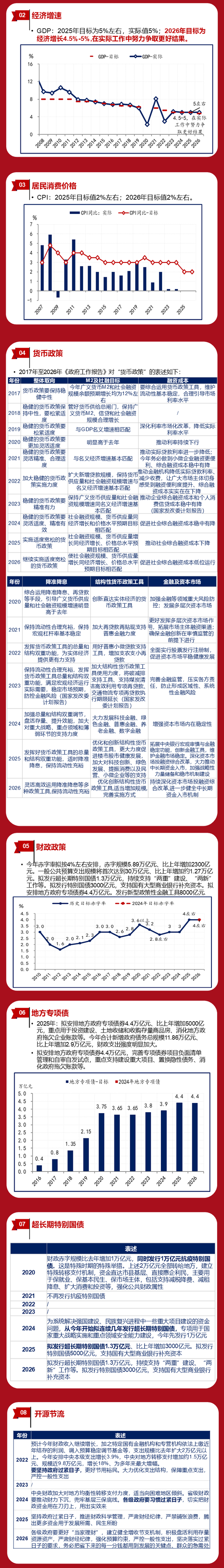
华创证券张瑜:4.5~5%——18图全观两会目标

lnradio.com 25 0

专题:凝心聚力共奋进 十五五开局创未来——2026全国两会财经特别报道

  炒股就看金麒麟分析师研报,权威,专业,及时,全面,助您挖掘潜力主题机会!

  来源:一瑜中的

  文:华创证券首席经济学家 张瑜(执业证号:S0360518090001)

华创证券张瑜:4.5~5%——18图全观两会目标

华创证券张瑜:4.5~5%——18图全观两会目标

华创证券张瑜:4.5~5%——18图全观两会目标

华创证券张瑜:4.5~5%——18图全观两会目标