原上海贵酒母公司“ST岩石”将退市

lnradio.com 4 0

  炒股就看金麒麟分析师研报,权威,专业,及时,全面,助您挖掘潜力主题机会!

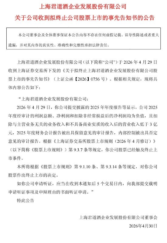
  4月29日,原上海贵酒母公司“ST岩石”收到上交所的“退市告知书”。

原上海贵酒母公司“ST岩石”将退市

  上交所称,“ST岩石”2025年度经审计的利润总额、净利润和扣除非经常损益后的净利润均为负值,且扣除与主营业务无关的业务收入和不具备商业实质的收入后的营业收入低于3亿元,“你公司股票已经触及终止上市条件。本所将根据《股票上市规则》第9.1.10条、第9.3.14条等规定,对你公司股票作出终止上市的决定。”