专题:2025基金年报季启幕:头部公募“万亿战”升级,工银瑞信净利领跑,“赚钱榜”大洗牌
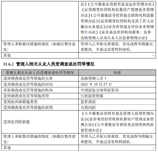
伴随着公募产品2025年报的集中披露,过去一年基金公司受到监管处罚的情况曝光。招商基金2025年报显示,2025年10月27日,招商基金因合规内控问题被深圳证监局责令改正;同日,公司一位高级管理人员因同样问题被监管谈话。公司已采取完善制度、优化流程等措施完成整改,并通过监管机构验收。


专题:2025基金年报季启幕:头部公募“万亿战”升级,工银瑞信净利领跑,“赚钱榜”大洗牌
伴随着公募产品2025年报的集中披露,过去一年基金公司受到监管处罚的情况曝光。招商基金2025年报显示,2025年10月27日,招商基金因合规内控问题被深圳证监局责令改正;同日,公司一位高级管理人员因同样问题被监管谈话。公司已采取完善制度、优化流程等措施完成整改,并通过监管机构验收。

