原油是否将冲击前期高点120美元?
本周国际市场风云变幻,中东局势“高烧不退”,原油重返100美元强化经济前景担忧。
市场方面,美股全线下挫,道指周跌0.90%,纳指周跌3.23%,标普500指数周跌2.12%。欧洲股市喜忧参半,英国富时100指数周涨0.49%,德国DAX 30指数周跌0.36%,法国CAC 40指数周涨0.47%。
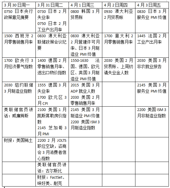
下周看点颇多,中东局势仍是核心影响因素,外交斡旋持续推进。美国就业数据以及欧元区3月通胀率将引发市场关注,相关数据将逐步揭示中东冲突,尤其是能源价格飙升对各国经济造成的影响。欧洲多国将迎来短交易周,受复活节假期影响,4月3日多数市场将休市。
3月非农能否回升
下周3月非农就业报告受到广泛关注,这将直观反映该国就业市场状况。2月美国就业人数意外减少9.2万人,因此3月数据的关注点不仅在于是否出现反弹,还包括上月数据是否会被上修。市场普遍预期3月就业人数增加4.8万人,失业率预计从4.4%微升至4.5%。汇丰银行经济学家在报告中称:“我们认为,美国就业市场的基本趋势为温和但正向的增长。”
在该报告发布前,投资者将关注4月1日公布的3月ADP私营就业报告、3月31日的2月JOLTS职位空缺数据,以及4月2日的每周初请失业金人数等指标来评估整体就业形势。
与此同时,美国供应管理协会(ISM)制造业和非服务业景气指标也很关键,尤其是就业分项与支付价格分项数据。若有迹象显示美国就业市场状况不及美联储当前判断,可能会小幅重燃降息预期。任何就业市场疲软的信号都将受到政策制定者关注,美联储肩负稳定通胀与实现充分就业的双重目标。
伦敦证券交易所集团(LSEG)数据显示,当前美国货币市场定价显示,2026年美联储加息概率超过20%。
随着美国中期选举临近,高油价对共和党而言并非好兆头。自美国与以色列对伊朗发起打击行动以来,共和党及特朗普的支持率大幅下滑。然而,市场对和平斡旋的态度越发谨慎。伊朗多次拒绝白宫提出的15点和平计划,且随着美国向中东增派部队,冲突升级的信号同样强烈。不过,若停火谈判取得实质性进展,将提振市场风险偏好,同时让市场注意力更多转向经济事件。
原油与黄金
国际油价本周收于2022年7月俄乌冲突震动能源市场以来的最高水平。美国总统特朗普转向与伊朗谈判的举措,未能缓解市场对中东地区大规模供应中断的担忧。WTI原油近月合约周涨1.44%,报99.64美元/桶,布伦特原油近月合约周涨0.34%,报112.57美元/桶。
机构IG市场分析师托尼·西卡莫尔表示:“尽管有关缓和局势与对话的表态显然比直接冲突更可取,但市场似乎对特朗普总统的口头安抚越发麻木。延长最后期限,实际上是把问题往后拖,推迟了霍尔木兹海峡重新开放的任何实质性解决方案。这反过来只会持续加剧市场及全球宏观经济所承受的不确定性。”
麦格理集团针对当前供应中断上调了全年油价预测,将WTI原油预期价从每桶58美元上调至83美元,该预测基于霍尔木兹海峡4月整月保持关闭的假设。
该机构表示,若冲突持续至6月底,油价可能触及每桶200美元,“若霍尔木兹海峡长期关闭,油价需上涨至足以摧毁历史上大规模全球石油需求的水平。”
贵金属探底回升,但压力依然高企。纽约商品交易所4月交割的COMEX黄金期货周跌1.72%,报4492.00美元/盎司,COMEX白银期货周涨0.27%,报69.545美元/盎司。
美联储加息预期持续打压市场情绪。黄金被视为抗通胀资产,但更高的利率会利好生息资产,而美元走强则会使持有其他货币的投资者购买黄金的成本上升。
值得注意的是,此轮中东冲突爆发后的两周内,土耳其央行出售了约60吨黄金,价值超过80亿美元。瑞士宝盛银行的卡斯滕·门克表示,波兰可能也会考虑抛售黄金。他警告称,被动抛售比主动调仓更令人担忧,因为这类出售缺乏可控性,并预计短期市场波动性将维持高位。
欧洲央行加息或将至
欧洲央行行长拉加德此前表示,即便当前能源冲击引发的通胀超出目标水平的时间“不算太持久”,也可能需要欧洲央行采取适度紧缩政策。
与能源自给度较高的美国不同,欧洲高度依赖中东油气进口,因此面对伊朗危机引发的能源价格冲击,欧央行与英央行别无选择,只能管控其带来的连锁影响。
受复活节假期影响,欧元区下周交易时间缩短,3月通胀初值数据或将首次揭示,持续一个月的中东冲突推高油价后,对消费者物价产生的影响。德国将于3月30日公布3月通胀初值,法国、意大利及欧元区整体通胀初值将于3月31日发布。2月欧元区各项 CPI 指标(含两项核心通胀率)均小幅回升,若本月通胀进一步加速,可能促使政策制定者更倾向于尽早投票加息。投资者认为欧央行4月会议加息25个基点的概率约为三分之二,但目前尚不清楚管理委员会多数成员是否支持提前行动。
本周能源价格高企叠加加息预期升温,推动英国国债收益率大幅上行。伦敦证券交易所集团数据显示,当前货币市场定价显示,英国央行2026年或将加息三次,每次25个基点,且下月启动加息的概率达73%。这与中东冲突爆发前的市场预期截然不同,彼时市场曾预计英国2026年将降息两次。
英国央行将于3月30日公布2月抵押贷款及消费信贷数据,3月31日发布去年第四季度国内生产总值(GDP)修正数据。天达银行经济学家桑德拉·霍斯菲尔德表示,尽管GDP数据为滞后指标,但能提供更细致的信息,对判断英国经济步入当前中东局势背景下的初始状态至关重要。
下周看点

