(来源:北京商报)
北京商报讯(记者 廖蒙)消费金融行业不良资产转让持续进行中。3月12日,记者注意到,3月11日湖北消费金融股份有限公司连续发布四期个人不良贷款(个人消费贷款)转让项目转让公告,规模共计4.39亿元。按照公告,相关不良资产将于3月25日进行线上公开竞价。
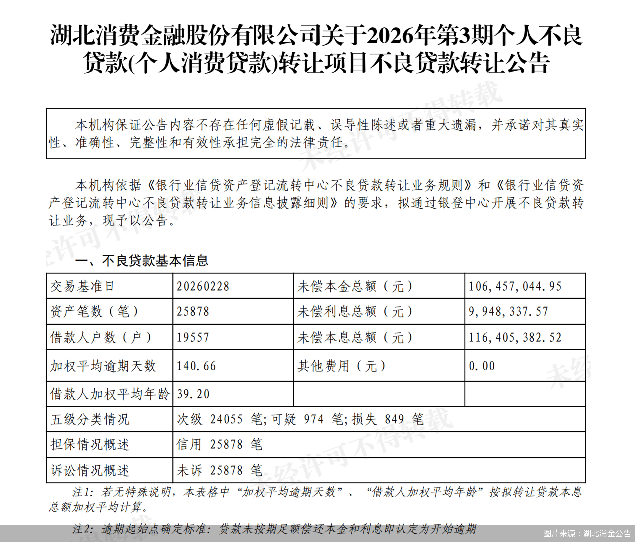
具体来看,湖北消金本次发布的转让公告,分别为2026年第3期、4期、5期、6期,对应不良资产的未偿本息总额分别为1.16亿元、9977万元、1.02亿元以及1.21亿元,其中未偿本金总额合计接近4亿元。逾期账龄方面,本次批量转让的不良贷款加权平均逾期天数最长为179.47天,最短为140.66天,资产类型均为个人消费贷款。

此前,2月6日,湖北消金发布了2026年第1期、2期不良贷款转让的相关公告,转让规模为1.48亿元,资产类型同样为个人消费贷款,且是未诉资产,加权平均逾期天数分别为145.37天、156.6天。由此计算,湖北消金年内已经挂牌的不良资产规模达到5.87亿元。
根据银登中心官网披露,2025年湖北消金累计23次对外转让个人消费贷款业务产生的不良资产。在2025年第1期贷款中,湖北消金所转让的不良贷款未偿本息总额为2.4亿元,起拍价低至694.7万元。总体来看,与2025年相比,湖北消金在2026年所转让的不良资产,逾期周期有所缩短,未诉资产的比重明显提升。
素喜智研高级研究员苏筱芮表示,湖北消金持续的不良资产转让行为,是近年来持牌消金公司加大不良资产处置的典型缩影,一方面可顺应监管导向,在“甩包袱”的同时加速业务风险出清;另一方面也可优化财务报表,将精力聚焦于更为核心的主营业务上。
对于不良资产在逾期周期、诉讼情况方面呈现的新特征,苏筱芮认为,这些变化主要是基于时间、费用等成本考量。相较而言,诉讼和清收是资产管理公司的专业领域,将不良资产包在早期阶段出给这些专业机构,能够助力持牌消金避免风险累积、降低管理成本,推动实现快速出表。但也可能会削弱消金公司自身对复杂逾期案件的自主催收、法务处置等能力。
“这个变化对贷后管理影响还是挺大的,会倒逼消费金融公司将重心往前移,更看重前端风控和贷中管理。”博通咨询首席分析师王蓬博补充道。
2022年末,持牌消费金融机构被纳入不良贷款转让试点机构范围,2025年底试点到期后,又获监管部门批准延期一年至2026年末。这一过程中,持牌消金公司逐步成为不良贷款批量转让市场的主力军,整体呈现“量多价低”的特征。
不仅仅是湖北消金,2026年以来,消费金融机构延续此前的处理方式,密集对不良贷款进行挂牌转让。据北京商报记者不完全统计,年内已有招联、中银、蚂蚁、小米等多家消费金融机构挂牌转让不良个人消费贷,规模超过120亿元。
苏筱芮指出,随着不良资产转让试点平稳延期至2026年底,持牌机构在稳定的政策预期之下,出包策略正转向更具计划性的常态化运营。关于资产质量,持牌消金需从源头切入,摒弃过度下沉的客群定位,转向聚焦特定优质群体,同时将金融服务深度嵌入真实、透明的消费场景,运用AI大模型、机器学习等技术,构建全流程智能风控体系以提升资产质量。
王蓬博指出,消金机构还是得从源头抓起,严格审核客户资质,将授信额度把控好,再加强贷中的风险监控,才能真正压降不良率。