炒股就看金麒麟分析师研报,权威,专业,及时,全面,助您挖掘潜力主题机会!
来源:一瑜中的 文:华创证券首席经济学家 张瑜
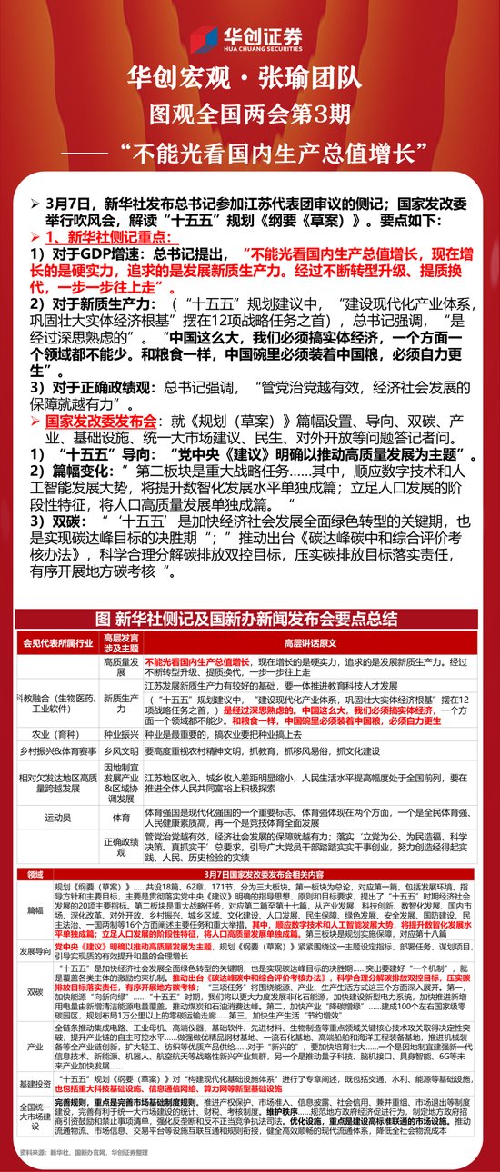
3月7日,新华社发布总书记参加江苏代表团审议的侧记;国家发改委举行吹风会,解读“十五五”规划《纲要《草案)》。我们总结要点如下:
1、新华社侧记重点:
1)对于GDP增速:总书记提出,“不能光看国内生产总值增长,现在增长的是硬实力,追求的是发展新质生产力。经过不断转型升级、提质换代,一步一步往上走”。
2)对于新质生产力:(“十五五”规划建议中,“建设现代化产业体系,巩固壮大实体经济根基”摆在12项战略任务之首),总书记强调,“是经过深思熟虑的”。“中国这么大,我们必须搞实体经济,一个方面一个领域都不能少。和粮食一样,中国碗里必须装着中国粮,必须自力更生”。
3)对于正确政绩观:总书记强调,“管党治党越有效,经济社会发展的保障就越有力”。
2、国家发改委发布会:就《规划(草案)》篇幅设置、导向、双碳、产业、基础设施投资、全国统一大市场建议、民生、对外开放等问题答记者问。
1)“十五五”导向:“党中央《建议》明确以推动高质量发展为主题”。
2)篇幅变化:”第二板块是重大战略任务……其中,顺应数字技术和人工智能发展大势,将提升数智化发展水平单独成篇;立足人口发展的阶段性特征,将人口高质量发展单独成篇。“
3)双碳:“‘十五五’是加快经济社会发展全面绿色转型的关键期,也是实现碳达峰目标的决胜期“;”推动出台《碳达峰碳中和综合评价考核办法》,科学合理分解碳排放双控目标,压实碳排放目标落实责任,有序开展地方碳考核“。
