百利科技与化工巨头巴斯夫旗下合资公司发生合同纠纷 涉诉金额合计超1700万元

lnradio.com 8 0

  炒股就看金麒麟分析师研报,权威,专业,及时,全面,助您挖掘潜力主题机会!

  来源:每日经济新闻

  4月15日晚,百利科技(维权)(SH603959,股价6.63元,市值32.51亿元)连续发布两则涉诉公告。

  公司与巴斯夫杉杉电池材料有限公司(以下简称巴斯夫杉杉)的建设工程施工合同纠纷案涉案金额达1725.18万元,而公司控股子公司常州百利锂电智慧工厂有限公司(以下简称百利锂电)的金融借款合同纠纷案也已收到法院一审判决。这两起诉讼案件分别涉及新能源项目建设与金融借款。

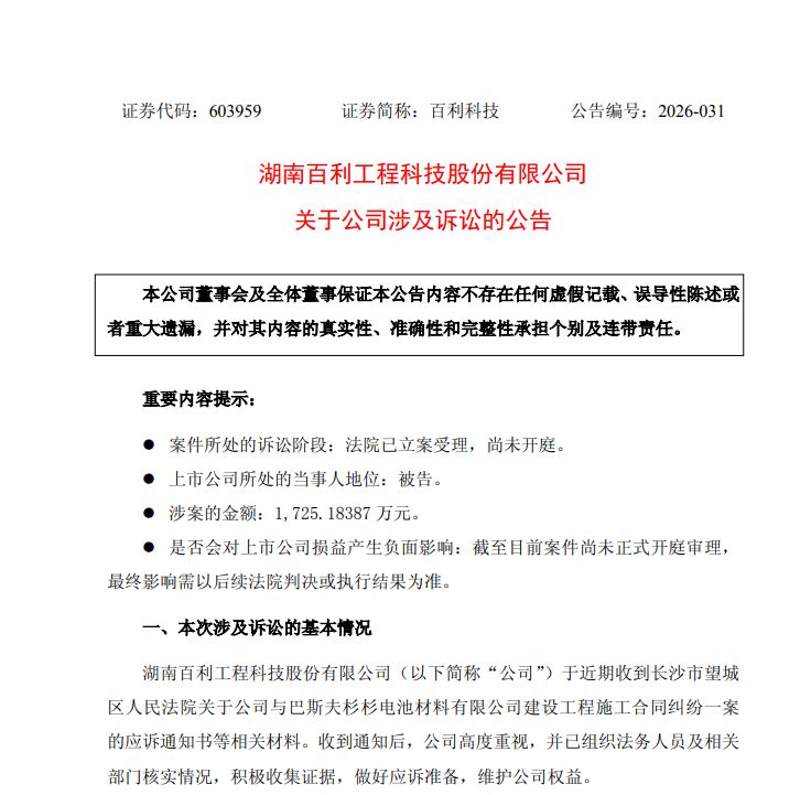
  百利科技4月15日发布的一则诉讼公告显示,公司近期收到长沙市望城区人民法院送达的应诉通知书。诉讼涉及与巴斯夫杉杉的建设工程施工合同纠纷。目前该案已获法院立案受理,尚未开庭审理。

  公告披露,2021年5月,百利科技与巴斯夫杉杉签订《长沙基地二期工程年产能24000吨动力锂电池三元材料建设项目》承包合同。

  巴斯夫杉杉作为原告主张,基于百利科技的原因,未按时完成全部项目综合竣工验收,百利科技延误工期,致使巴斯夫杉杉不能按计划时间将涉案项目投入生产经营,对其造成巨大的经济损失。

  巴斯夫杉杉的诉讼请求包括四项:一是判令百利科技完成涉案项目剩余工作或做甩项处理,相应价款从工程结算总金额中扣减;二是百利科技组织竣工验收并配合巴斯夫杉杉完成综合验收;三是赔偿巴斯夫杉杉停电直接损失38.82万元及罚款1万元;四是支付延误工期违约金1685.36万元。上述诉求合计金额为1725.18万元。

百利科技与化工巨头巴斯夫旗下合资公司发生合同纠纷 涉诉金额合计超1700万元

  据公开资料,巴斯夫杉杉是德国化工巨头巴斯夫(BASF)与中国企业杉杉企业于2021年共同成立的合资企业,其中巴斯夫持股51%,杉杉企业持股49%。

  针对此次诉讼,百利科技表示高度重视,并已组织法务人员及相关部门核实情况,积极收集证据,做好应诉准备,维护公司权益。因案件尚未正式开庭审理,最终影响需以后续法院判决或执行结果为准。

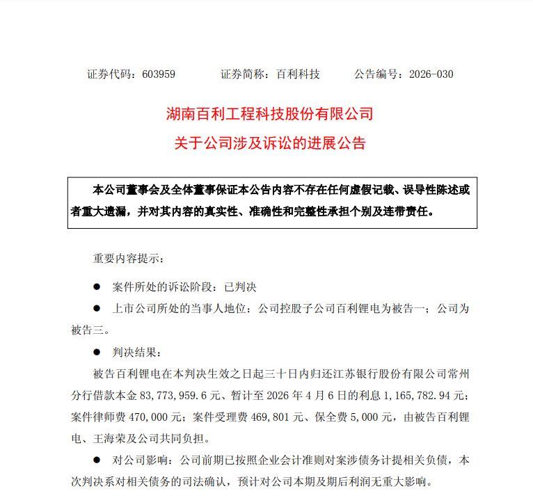
  同日,百利科技披露了另一诉讼的进展。上市公司控股子公司百利锂电与江苏银行股份有限公司常州分行的金融借款合同纠纷案已由常州市天宁区人民法院作出一审判决。

  判决结果显示,百利锂电需在判决生效之日起30日内归还借款本金8377.40万元及利息116.58万元(利息暂计至2026年4月6日)。此外,自2026年4月7日起至实际付清之日止,百利锂电还需以未还本金为基数按年利率5.4%支付罚息和复利。除本金和利息外,百利锂电还需支付律师费、案件受理费。

百利科技与化工巨头巴斯夫旗下合资公司发生合同纠纷 涉诉金额合计超1700万元

  百利科技在公告中表示,公司前期已计提相关负债,预计判决对本期及期后利润无重大影响。上市公司将积极与相关方沟通协商还款方案,妥善处理本次诉讼事项。