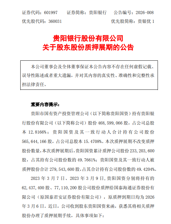
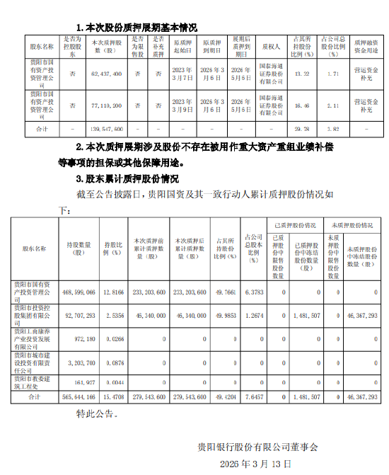
3月13日金融一线消息,贵阳银行发布公告称,贵阳市国有资产投资管理公司将其持有的1.4亿股办理质押展期,占其所持股份的29.78%及公司总股本的3.82%,展期后质押到期日为2026年5月6日。展期后,贵阳国资累计质押股份为2.33亿股,占其持股的49.7661%及公司总股本的6.3783%。


3月13日金融一线消息,贵阳银行发布公告称,贵阳市国有资产投资管理公司将其持有的1.4亿股办理质押展期,占其所持股份的29.78%及公司总股本的3.82%,展期后质押到期日为2026年5月6日。展期后,贵阳国资累计质押股份为2.33亿股,占其持股的49.7661%及公司总股本的6.3783%。

