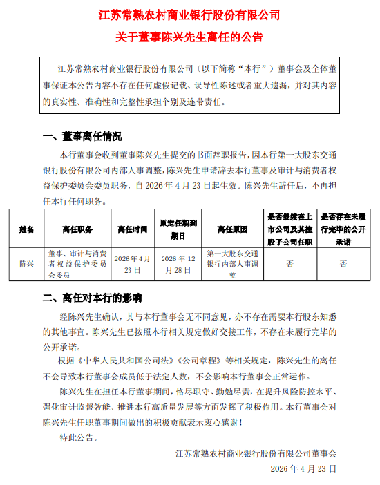
4月23日金融一线消息,常熟银行公告称,本行董事会收到董事陈兴先生提交的书面辞职报告,因本行第一大股东交通银行股份有限公司内部人事调整,陈兴先生申请辞去本行董事及审计与消费者权益保护委员会委员职务,自 2026 年 4 月 23 日起生效。陈兴先生辞任后,不再担任本行任何职务。

4月23日金融一线消息,常熟银行公告称,本行董事会收到董事陈兴先生提交的书面辞职报告,因本行第一大股东交通银行股份有限公司内部人事调整,陈兴先生申请辞去本行董事及审计与消费者权益保护委员会委员职务,自 2026 年 4 月 23 日起生效。陈兴先生辞任后,不再担任本行任何职务。
