专题:资金流入格局不改 机构看好A股马年开局行情
炒股就看金麒麟分析师研报,权威,专业,及时,全面,助您挖掘潜力主题机会!
中金点睛
中金研究
2026年春节假期数据出炉,总体来看消费景气度得到提升。在本文中,我们从宏观、策略、轻工零售美妆、旅游酒店及餐饮、纺织服装珠宝、传媒、互联网等角度为大家详细解读。
目录
宏观:长假提升消费景气度
策略:春节假期期间,市场关注哪些热点?
轻工零售美妆:2026春节消费数据:反向游、县域游双旺,文旅IP、智能化产品热度高
旅游酒店及餐饮:最长春节释放消费潜力
珠宝:春节旺季金饰消费及投资需求较好延续
纺织服装:冬奥叠加春节旺季,运动鞋服消费有望环比改善
互联网:2026春节及春运OTA数据一览:9天长假,出行人次增长超预期
传媒:2026年春节档回顾:表现低迷,票房同比明显回落
宏观:长假提升消费景气度
2026年春节消费景气度得到提升。长假可能是一个重要原因,而此前9部委发布春节促消费政策,通过财政补贴等方式支持消费,亦有利于假期消费增长,入境游也增长较快。不过,在居民可支配收入和就业消费信心均有待提高的背景下,未来消费增速可能仍需政策支撑。
春节长假对消费形成较强提振,零售和餐饮消费增长加快。商务大数据显示,假期头四天,全国重点零售和餐饮企业日均销售额较2025年假期头四天增长8.6%。假期头三天,商务部重点监测的78个步行街(商圈)客流量、营业额比去年假期头三天分别增长4.5%和4.8%[1]。日均销售额8.6%的增速水平在2024年以来的主要长假中处于高位(2025年春节假期增速为4.1%,2025年国庆中秋假期增速为2.7%)。今年春节假期长达9天,且增加的一天放在了节前,对节前消费的提振更为明显,假期头两天,全国重点零售和餐饮企业日均销售额较2025年春节同期增长10.6%[2]。
长假促进文旅消费释放,尤其是节后长途出游受到支撑。春运头20天,全社会跨区域人员流动量完成50.8亿人次,同比增长5.5%。其中铁路同比增长4.9%,民航同比增长5.4%。我们统计的样本省份假期接待游客人次增速中位数为8.8%。从人员流动量来看,出行节奏上呈现后倾特征,节前春运同比增长3.2%,而节后(初一至初五)同比增长11.1%。今年春节可以通过“请5休15”的方式形成超长假期,有利于节后长途旅游的成行。中国旅行社协会联合途牛旅游网发布《2026春节旅游消费趋势报告》显示,今年春节假期途牛用户人均出游天数达到了5.9天,较去年春节假期增加1.1天[3]。携程发布的《2026马年春节旅游市场预测》显示,“80后”是“拼好假”的主力,2月24日至28日期间,“80后”“请假旅游”的预订单占比达48%[4]。
免签政策放宽,推动入境消费高速增长。近两年,政府持续优化入境免签政策,推动了入境消费高速增长。春节期间入境消费依然保持较高增速,国家移民管理局预测,春节假期全国口岸日均出入境人员将突破205万人次,同比增长14.1%[5]。假期数据显示,大年初一北京接待入境游客数量同比增长37.1%;实现入境游客花费1.6亿元,同比增长51.8%[6]。自2月15日(腊月廿八)至2月19日(正月初三),经港珠澳大桥珠海公路口岸出入境客流超60.2万人次,车流超9.9万辆次,较去年春节同期分别增长12%和20%[7]。央视新闻报道,据网络平台数据显示,今年春节假期头五天入境游机票张数同比增长312%[8]。
春节促消费政策也为消费增长创造了较好的环境。春节前,商务部等9单位联合印发了《2026“乐购新春”春节特别活动方案》,激发假期消费活力[9]。在春节9天假期内,各地加大以旧换新补贴投放,充分保障消费者按政策要求申领补贴。在50个城市开展有奖发票试点,其中春节9天假期的奖金规模将逾10亿元。根据国新办新闻发布会介绍,各地已经安排20.5亿元资金,在9天假期内通过发放消费券、补贴、红包等形式鼓励消费。此外,鼓励热门文博场馆、演艺场所适当延长开放时间,支持符合条件的公共体育场馆免费或低收费开放,出台《关于提升境外人员入境数字化服务便利性的实施意见》等[10]。
电影票房收入同比下降。根据艺恩数据,正月初一到初五全国电影票房收入为43.9亿元,同比下降37.6%,这是2018年以来(除了2020年)春节同期票房收入最低值。其中,一线至五线城市的票房收入同比降幅均超过了30%。要注意的是去年同期的《哪吒之魔童闹海》对票房贡献显著,形成了较高基数。
图表:假期零售和餐饮企业销售额增速

注;其中2026年统计的是假期前4天资料来源:商务部,中金公司研究部
图表:全社会跨区域人员流动量

注:横轴按农历日期对齐排列,T为春节当日,T+n表示节后n天,T-n表示节前n天资料来源:交通运输部,中金公司研究部
图表:样本省(市)春节假期接待游客人次同比增速

注:图中是各省(市)的阶段性统计,其中四川、广东、山东、北京统计的是正月初一当日的数据,湖北、上海分别统计的是假期前4天和前5天的数据
资料来源:各省(市)文旅部门,中金公司研究部
图表:历年正月初一到初五电影票房合计

资料来源:艺恩娱数,中金公司研究部
策略:春节假期期间,市场关注哪些热点?
春节假期期间国内出行和消费数据稳步增长,海外美国“对等关税”和“芬太尼关税”被美国最高法院裁定违法,特朗普推出“全球进口关税”15%。港股节后开市整体偏平淡,AI和机器人板块表现突出。综合春节假期期间的内外部信息,我们认为节后A股或整体平稳,成长板块有望继续占优。具体来看:
A股休市期间,全球市场整体上行,港股整体平淡,AI和机器人表现突出。假期前的一周(2月9-13日),A股延续震荡行情,上证指数涨0.4%,偏大盘蓝筹的沪深300涨0.4%,偏成长风格的创业板指和科创50分别涨1.2%、3.4%;成交层面,日均成交额约2.1万亿元,较前一周继续缩量约3千亿元;行业层面,计算机、电子、传媒领涨,纺织服饰、食品饮料、美容护理表现较弱。港股方面,2月16日和20日港股开市,节前上涨、节后回调,恒生指数两日累计跌0.6%,恒生科技指数跌2.8%。节后恒生科技成份低迷背景下,国产AI大模型、机器人概念逆市上涨,主要催化为节前AI模型集中发布、多家企业人形机器人登台央视春晚。海外方面,美股在A股休市期间有所修复,假期期间(2月16-20日,下同)标普500涨1.1%,纳斯达克涨1.5%,道琼斯指数涨0.3%。汇率方面,美元延续下行趋势,假期期间美元兑人民币再次跌破6.9。大宗商品方面,前期受新任美联储主席消息冲击的贵金属有所修复,假期期间伦敦金现涨1.4%,伦敦银现涨9.4%。受美伊地缘局势影响,油价上行,假期期间ICE布油涨5.2%。
国内经济与政策:假期出行消费数据稳健,AI模型密集发布、机器人登台春晚
► 假期数据:1)客流量稳步增长。根据交通运输部公众号发布的数据,2月14日至20日(腊月廿七至正月初四)全社会跨区域人员流动量达200,605万人次,同比+8.6%。其中,公路人员流动量189,804万人次,同比+8.6%;铁路客运量8,179万人次,同比+7.5%;民航客运量1,683万人次,同比+7.4%;水路客运量903万人次,同比+30.7%。2)政策支持消费需求释放。商务大数据显示[11],假期前四天,全国重点零售和餐饮企业日均销售额较去年假期前四天增长8.6%;假期前三天,商务部重点监测的78个步行街(商圈)客流量、营业额比去年假期前三天分别增长4.5%和4.8%,重点平台国内游消费增长4.5%。3)高基数下电影票房同比回落。根据猫眼数据,截至2月21日(初五),2026年春节档票房达45亿元。2025年由于《哪吒2》表现突出,春节档票房较高,2025年截至初五的春节票房达到65亿元[12],春节档总票房超95亿元[13]。
► 宏观数据与政策:1)1月价格数据发布[14]。1月CPI同比+0.2%(上月+0.8%),环比+0.2%(上月+0.2%);PPI同比-1.4%(上月-1.9%),环比+0.4%(上月+0.2%),增速边际改善。2)1月金融数据发布[15]。1月末,M1同比+4.9%(上月+3.8%)、M2同比+9%(上月+8.5%);社融存量同比增长8.2%(上月+8.3%),人民币贷款同比+6.1%(上月+6.4%),人民币存款同比+9.9%(上月+8.7%)。3)1月70城房价数据发布[16]。1月新建商品住宅价格同比-3.3%(上月-3.0%),二手住宅价格同比-6.2%(上月-6.1%)。4)中国对加拿大、英国实施免签[17]。自2026年2月17日起,中国对加拿大、英国持普通护照人员实施免签政策,两国持普通护照人员来华经商、旅游观光、探亲访友、交流访问、过境不超过30天,可免办签证入境,实施至2026年12月31日。5)中国将于2026年5月1日起对53个非洲建交国全面实施零关税[18]。
► 产业进展:1)国产AI模型密集发布。2月11日智谱发布GLM-5[19],12日字节跳动发布新一代视频创作模型Seedance2.0[20],同日Minimax M2.5发布[21],14日豆包2.0发布,16日阿里发布Qwen3.5[22]。2)人形机器人在央视春晚多次登台[23]。2月16日,宇树科技、魔法原子、松延动力、银河通用四家企业的机器人产品登上春晚舞台。其中,宇树科技的《武BOT》武术节目相比去年的《秧BOT》展现出明显进步,引发较大关注。
海外经济与政策:美国关税不确定性再度提升
► 海外经济:1)美国2025年四季度GDP增长1.4%[24],较三季度的4.4%有所回落。据美国商务部BEA估算,由于政府停摆,联邦雇员服务减少对四季度GDP增速拖累约1ppt。2025年全年,美国GDP增长2.2%,较2024年的2.8%有所放缓。2)美国1月新增非农就业13万人[25],超出市场预期,失业率4.3%。同时,美国劳工统计局将2025年新增非农就业从58.4万下修至18.1万。3)美国1月CPI同比+2.4%,环比+0.2%[26]。核心CPI同比+2.5%,环比+0.3%。
► 海外政策:美国“对等关税”等部分关税政策被判违法,特朗普重新对全球加征15%关税[27]。当地时间2月20日,美国最高法院裁定,特朗普政府依据《国际紧急经济权力法》(IEEPA)实施的相关大规模关税措施缺乏明确法律授权。受影响的关税主要包括其2025年上任后颁布的“对等关税”、“芬太尼关税”,截至裁决前对华税率各为10%;不包含根据《1962年贸易扩展法》第232条征收的钢铁、铝、铜、汽车及汽车零部件等关税[28],以及根据《1974年贸易法》第301条征收的关税。20日,特朗普宣布将依据《1974年贸易法》第122条对全球商品加征10%的进口关税,为期150天;21日,特朗普在社媒宣布将前日宣布的关税提升至15%,且接下来几个月里美国政府将确定并颁布新的“合法关税”。
展望后市:市场或整体平稳,AI、人形机器人有望成为亮点
综合来看,假期期间出行和消费数据稳健增长,产业方面进展密集、热点频发,外部美国关税不确定性再度上升,港股节后表现平淡但AI和机器人板块表现突出。在此背景下,我们认为A股节后或整体平稳,假期期间受关注度较高的成长板块尤其是AI和人形机器人板块有望成为结构亮点。
配置层面,近期建议关注以下领域:1)景气成长:AI技术领域经历 3 年高速发展,2026 年有望逐步进入产业应用兑现阶段,光模块、云计算基础设施层面仍有机会,但可能更偏国产方向;应用端关注机器人、消费电子、智能驾驶等。此外,创新药、储能、固态电池等方向也在步入景气周期。2)外需突围:出海仍然是当前较为确定性的增长机会,结合出海趋势和对美敞口,建议关注家电、工程机械、商用客车、电网设备和游戏,以及有色金属等全球定价资源品。3)周期反转:结合产能周期位置,建议关注供需问题临近改善拐点或政策支持领域,关注化工、养殖业、新能源等。4)优质高股息:中长期资金入市是长期趋势,从优质现金流、波动率及分红确定性出发,可结构性布局高股息龙头公司。5)年报业绩亮点领域:例如黄金板块、受益于AI高景气的TMT板块、非银金融等。
图表:2月16-20日全球主要大类资产价格表现

资料来源:Wind,中金公司研究部
图表:2月16-20日全球主要股票市场价格表现

资料来源:Wind,中金公司研究部
图表:春节客运量

资料来源:交通运输部,中金公司研究部
图表:中国价格数据

资料来源:Wind,中金公司研究部
图表:70城房屋销售价格指数同比

资料来源:Wind,中金公司研究部
图表:美国价格和就业

资料来源:Wind,中金公司研究部
轻工零售美妆:2026春节消费数据:反向游、县域游双旺,文旅IP、智能化产品热度高
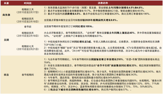
2026年春节假期消费数据陆续披露。受“最长”假期带动,出游热度提升,餐饮与零售消费走强;假期前四日,商务部重点零售和餐饮企业日均销售额同比增长8.6%[29]。结构上,下沉市场与高线城市均有亮点,文旅IP和智能化产品需求旺盛。后续仍看好促消费政策加码对内需的支撑与催化。
1、下沉市场、高线城市双旺,出入境延续高景气。据交运部预计[30],春运前20天全社会跨区域人员流动量累计50.8亿人次,同增5.6%创同期新高。结构上,“反向过年”带动高线城市人流,北京/天津/南京重点业态日均销售额分别增长12%/10%/11%。下沉市场休闲消费同样活跃,县域旅游热度走高,美团数据[31]显示KTV、台球等服务消费同比增两至三成。此外,出入境游在免签政策推动下回暖:春秋旅游[32]称土耳其等长线目的地热度同增超两倍,航旅纵横[33]显示出入境机票预订量日均同比增8%。
2、传统文化IP文旅与免税销售表现较好。文旅消费方面,开封宋文化及潮汕英歌舞等传统文化IP持续赋能,美团非遗体验搜索量同比增长200%。免税市场方面,受政策利好及节假日客流带动,海南离岛免税销售额较快增长,商务部数据显示[34]假期前四天销售额达9.7亿元,同比增长15.8%。
3、商品消费科技属性增强,智能穿戴与机器人相关产品表现亮眼。政策端以旧换新持续带动消费需求释放,智能产品备受青睐,商务大数据显示重点平台智能穿戴设备前三天销售额同增20%,其中智能眼镜大幅增长2.5倍;同时,机器人相关概念及智能清洁家电消费旺盛,擦窗机器人/扫地机器人电商平台销量同增209%/59%,成为年货采购新选择。
我们推荐三条主线:1)坚守对情绪及悦己消费的长期布局,如潮玩、美妆个护、新型烟草等;2)关注新技术催化下的产业革命和投资机会,如AI+等板块;3)积极布局刺激政策托底和基本面反转型机会,对传统板块可能带来提振。
风险
行业竞争加剧,宏观经济下行。
图表:春节国内部分省市消费数据统计

资料来源:新疆日报,央广网,上海市商务委员会,各省商务厅,新浪财经,各市商务局,中国新闻网,青岛日报社,南京晨报,中金公司研究部
图表:春节国内重点商圈消费数据统计

资料来源:北京商报,新京报,南方财经,重庆市人民政府,封面新闻,现代快报,央视网,湖北日报,中金公司研究部
图表:春节国内部分平台消费数据统计

资料来源:资料来源:央广网,证券时报,云南网,界面新闻,中金公司研究部
图表:春节国内部分品类消费数据统计

资料来源:证券时报,中新网,央视新闻,抖音生活服务,经济日报,新华社,艾瑞咨询,天下网商,上海证券报,中国连锁经营协会,联商网,交运部,香港特区入境事务处,上海边检总站,航旅纵横,携程,同程旅行,春秋旅游,飞猪,中金公司研究部
旅游酒店及餐饮:最长春节释放消费潜力
我们观察到2026年春节出行人次增长环比提速、机酒表现较好,看好最长春节带动消费潜力释放,我们继续看好实现价格止跌回升或同店修复的优质头部。
最长春节假期释放消费潜力
旅游:春节国内旅游人次增幅明显、环比提速。据交通运输部数据[35]和我们估算,除夕至初五(2026/2/16-2026/2/21)全社会跨区域人员流动量同比增长约9.1%,其中铁路客运量同比增长约10.7%、公路人员流动量同比增长约9.0%、水路客运量同比增长约28.6%、民航客运量同比增长约8.0%。对比2025年春节假期(2025/1/28-2025/2/4),2026年春节假期出行人次增幅环比增长3.3ppt(2025年春节假期全社会跨区域人员流动量同比+5.8%,其中铁路客运量/公路人员流动量/水路客运量/民航客运量同比增长约5.0%/5.8%/7.1%/2.9%)。对比2025年中秋国庆假期(2025/10/1-2025/10/8),春节假期出行人次增幅环比增长2.9ppt(中秋国庆假期全社会跨区域人员流动量同比+6.2%,其中铁路客运量/公路人员流动量/水路客运量/民航客运量日均同比增长约 2.6%/6.5%/4.2%/3.4%)。
图表:除夕至初五全社会跨区域人员流动量

资料来源:交通运输部,中金公司研究部
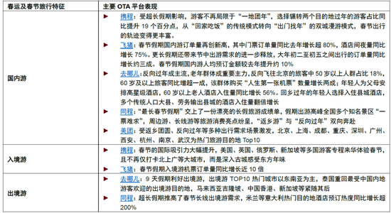
► 部分头部旅游目的地保持高热度。1)美团数据[36]显示,春节假期初二至初五(2026/2/18-2026/2/21),北京、成都、广州、重庆、上海、深圳、郑州、西安、杭州、武汉等是旅游热度最高的城市。如杭州文广旅数据[37]显示,受热播剧集《太平年》等拉动,除夕至初五(2026/2/16-2026/2/21)全杭州市共接待游客1374.6万人次,较去年同比增长42.3%; 四川省文化和旅游厅数据显示[38],除夕至初五(2026/2/16-2026/2/21)全省纳入统计的873家A级景区累计接待游客4,510.5万人次,同比2025年增长约15%,整体门票收入同比2025年增长约7%;广东省文旅厅数据[39]显示,春节假期前4日(2026/2/15-2026/2/18)广东省全省4A级及以上景区接待游客383.1万人次,按可比口径较去年同比增长5.4%;上海旅游大数据检测信息[40]显示,春节假日前五天(2026/2/15-2026/2/19)上海市共接待游客1,256.86万人次,同比增长5.32%,全市宾馆旅馆平均客房出租率达 44%,较去年同期提升3个百分点。2)头部景区方面,根据九华山风景区管委会数据[41]和我们估计,九华山初一至初五进山客流量同比+24.2%。春节假期前四天,祥源文旅(维权)[42]累计接待游客量26.45万人,同比增长20%(其中湖南张家界黄龙洞、张家界百龙天梯、凤凰古城、安徽齐云山、四川碧峰峡等核心景区营收收入分别同比增长79%、43%、31%、56%、27%)。我们估计上海迪士尼和北京环球影城除夕至初五日均人次同比增长,上海迪士尼表现亮眼,录得双位数增长[43]。我们估计宋城演艺旗下景区初一至初六日均演出场次同比去年初一至初六下滑约1%,重资产项目日均演出场次同比增长约3%(其中张家界项目表现领先,录得双位数增长,三峡、杭州等项目录得同比下滑)[44]。《长恨歌》初一至初七(2026/2/17-2026/2/23)每天演出场次排满4场。
图表:宋城演艺旗下景区初一至初六日均演出场次

资料来源:宋城演艺官方公众号,中金公司研究部
► “反向过年”趋势显著,非遗特色年俗游持续走热,AI助力春节新体验。“反向过年”热潮持续升温,美团旅行数据[45]显示,北京客源主要流向西安、南京、洛阳、开封、天津等地,上海客源更青睐南京、杭州、苏州、西安、湖州等周边及邻近热门城市,“4小时高铁圈”的短途出行热度较高。同时,马年春节的非遗年味延续往年热度,美团旅行数据[46]显示,春运期间福建的机票预订量同比增长69%,当地游神、非遗踩街等特色年俗,大幅拉动福州、泉州、厦门等地的机票预订。值得关注的是,今年春节,AI以“生活助手”姿态渗透大众生活。阿里千问将AI融入订票购物等生活服务,推动AI从工具向实用场景渗透;千问平台数据[47]显示,千问春节请客活动上线2天,AI订景点门票单量环比增长22倍。
►出境游延续稳步复苏,目的地持续扩容。据航班管家数据[48],除夕至初五(2026/2/16-2026/2/21)国际航线/地区航线客运航班量分别同比增长2.0%/8.2%、恢复至2019年同期约90.4%/76.6%(环比2025年国庆假期日均恢复度-1.8ppt/-5.5ppt)。根据国家移民管理局预测[49],2026年春节假期(2月15日至23日)全国口岸日均出入境旅客将超205万人次,较2025年春节同比增长14.1%。从出游目的地来看,中国香港政府数据显示[50],除夕至初五中国香港内地旅客人次约103万人次、同比2025年除夕至初五增长约13%。中国澳门旅游局数据显示[51],除夕至初五中国澳门内地旅客人次约83万、同比增长约9%(对比2025年除夕至初五)。同时,我们观察到今年春节出境游目的地范围和距离持续扩容,如去哪儿数据[52]显示,今年春节的中国游客覆盖了全球近3,000个境外城市,较去年同比增长五成;携程数据[53]显示,受9天小长假催化,今年春节长线出境游热度攀升,15天以上的长线出境游产品预订量增幅明显,北欧极光线路、澳大利亚+新西兰双国游等产品受到追捧。马来西亚、新加坡、泰国、土耳其等均上榜春节热门境外旅游目的地。
►免签政策带动入境游高速增长。去哪儿数据[54]显示,2月15日,使用非中国护照预订国内航班的数量同比增长近两成。受益于免签政策,携程数据[55]显示俄罗斯游客入境预订单同比激增471%,韩国旅客入境游预订单量同比增长95%。
免税:海南客流稳健增长,春节假期前5天离岛免税销售额同比+19%。1)客流量方面:2026年春节假期前8天(2.15-2.22,农历除夕前一天至初六)海口美兰国际机场日均运送旅客数约10.9万人次,相较25年春节假期(1.28-2.4,农历除夕至初七)和19年春节假期(2.4-2.10,农历除夕至初六)日均运输旅客数分别同比增长3%/25%;三亚凤凰国际机场春节假期前6天(2.15-2.20,农历除夕前一天至初四)日均运送旅客数约9.2万人次,相较25年春节假期日均运输旅客数增长约6%;加总海口美兰和三亚凤凰两大机场,26年春节假期前6天日均运输旅客数相较25年春节假期前6天日均运输旅客数增长约6%。2)销售额方面:我们观察到春节期间,海南多地发放免税消费券(三亚继续发放95折-92折常规离岛免税消费券及9折岛内居民离岛免税消费券、海口发放9折面向岛内居民的日用消费品免税消费券)。根据海口海关,春节假期前5天(2.15-2.19,农历除夕前一天至初三)海南离岛免税销售额达13.8亿元,购物人次为17.7万人次,客单价约7,797元。假期前5天销售额及购物人次相较25年春节假期前5天分别增长19%/25%,而客单价相较25年春节假期前5天仍有4%的缺口。此外,根据海口海关数据,日用消费品“零关税”政策落地首周(2.11-2.17),海南自贸港日用消费品免税销售额为276.8万元。往前看,建议关注免税消费券补贴进展和企业利润率情况,我们持续看好海南离岛免税在同比低基数下的反弹。
图表:2019-2026年春节假期海口美兰国际机场运送旅客人次

资料来源:海口美兰国际机场官方微博,中金公司研究部
图表:2026年春节假期海口美兰国际机场运送旅客人次较历年同期恢复程度

注:图中数字标注为对比2025年同期恢复程度
资料来源:海口美兰国际机场官方微博,中金公司研究部
图表:2019-2026年春节假期三亚凤凰国际机场运送旅客人次

资料来源:三亚凤凰国际机场官方微博,中金公司研究部
图表:2026年春节假期三亚凤凰国际机场运送旅客人次较历年同期恢复程度

注:图中数字标注为对比2025年同期恢复程度
资料来源:三亚凤凰国际机场官方微博,中金公司研究部
酒店:前瞻指标显示26年春节假期前7天航空日均客流量同比+9%,休闲旅游需求旺盛。1)春节假期休闲旅游需求充分释放叠加去年同期低基数:参考航空前瞻指标,CADAS交通大数据显示,假期前7天(2026/2/15-2026/2/21)国内航司日均客流量同比2025年同期(2025/1/27-2025/2/2)增长9%(环比春运[56]开始至除夕前两天增长约4ppt);假期前7天国内航司平均票价同比2025年同期增长4%(环比春运开始至除夕前两天增长约7ppt)。2)关注节后商旅需求复苏进展:往前看,3月是下一个观测时点,建议关注商旅需求恢复情况。
图表:2025、2026年春节除夕前一天至初五国内航司运送客流量

资料来源:CADAS交通大数据,中金公司研究部
图表:2026年春节除夕前一天至初五国内航司运送客流量整体同比2025年同期增长9%

资料来源:CADAS交通大数据,中金公司研究部
餐饮:餐饮消费持续释放潜力,小城美食关注度提升。商务大数据[57]显示,假期前四天(2026/2/16-2026/2/19),全国重点零售和餐饮企业日均销售额较2025年春节前四天增长8.6%(vs. 25年国庆同比+2.7%)。大众点评数据[58]显示,假期前四天(2026/2/16-2026/2/19),汕头、顺德、泉州、珠海、三亚为总体流量Top5“宝藏”美食城市;开封、泰安、大同、连云港、延安为增幅最高的“宝藏”城市,较去年春节同期增幅均在200%左右。我们估计现制饮品受旺季及“千问”免单卡[59]等活动拉动表现较好。
风险
消费力修复弱于预期;竞争格局恶化;企业未能提升管理能力。
珠宝:春节旺季金饰消费及投资需求较好延续
我们观察到春节期间居民延续良好的购金热情,高端古法黄金品类备受青睐,一口价产品、投资金等也继续受到消费者关注。
春节旺季消费者保持较高购金热情,消费投资需求均有延续。春节为黄金珠宝消费传统旺季,在节日氛围与促销活动带动下,北京、上海、杭州等多地消费者保持较高购金热情[60] [61],一方面,高端古法黄金品类号召力延续,老铺黄金等品牌出现长时间排队等候现象[61];另一方面,小克重饰品、马年生肖金、投资金条等也成为热门选择[62]。
金价延续高位,珠宝品牌继续优化产品定价。2025年伦敦现货黄金价格累计上涨63%,2026年初至2月23日上涨 19%。高金价背景下居民也在平衡消费预算和黄金投资需求,据中国黄金协会,2025年中国金条及金币消费量504吨(同比+35%),消费量首次超越黄金首饰的364 吨(同比-32%)。黄金珠宝品牌也在调整产品定价平衡产品销售和成本压力,一方面春节期间部分品牌推出了80-150元不等的克减优惠[61],另一方面老铺黄金、周大福等品牌也预告了在新年后的一口价产品价格上调[62]。
看好产品特色突出的品牌,关注投资性需求表现。金价高位背景下,我们认为黄金珠宝品牌的产品创新及提价有望加强金饰品类的吸引力和保值稀缺感,提价预期也有望带来居民关注度和消费的进一步增加。一方面具备品牌和产品特色的优势品牌有望持续获益;另一方面投资需求及对性价比产品的偏好,有望继续推动投资金品类的增长。
风险
金价大幅波动,竞争加剧,零售环境及渠道优化不及预期。
纺织服装:冬奥叠加春节旺季,运动鞋服消费有望环比改善
今年春节假期消费旺季相对更长,并适逢冬奥赛事,各大运动品牌积极推出新品、密集营销亮相,我们预计运动鞋服终端消费有望环比改善。
冬奥赛事各大运动品牌密集亮相,叠加春节旺季有望催化运动鞋服消费。2026年2月6日至22日米兰冬奥会顺利举行,各大运动品牌通过赞助国家队和顶尖运动员密集营销。如李宁合作中国奥委会,为中国健儿提供开闭幕式出场装备、领奖鞋服等,安踏赞助速度滑冰等十支中国国家队,FILA助力夺金项目中国自由式滑雪空中技巧队,迪桑特则与中国高山滑雪队等长期合作,Salomon定制了米兰冬奥组委会工作人员的官方制服。冬奥赛事适逢春节消费旺季,而且受益于今年春节旺季时间更长(2026年9天假期 vs. 2025年8天),我们预计运动鞋服终端消费有望环比改善。
运动品牌持续迭代新产品、新店型。2026年是重要运动赛事(冬奥会、世界杯等)较密集的一年,各大运动品牌也积极发布新产品、迭代新店型。如李宁推出跑鞋中底科技超䨻胶囊,并推出超轻23、赤兔9、飞电6等系列新品迭代,以及适配都市日常通勤的荣耀金标系列和龙店;安踏则在近期发布了安踏冠军炬石硬壳,同时自2025年起已布局多家安踏冠军、SV、Palace、超级安踏等新店型,并于今年2月在美国洛杉矶开出首店;FILA推出了FILA VETTA老爹鞋系列,发布了国家队比赛服同款科技4810凌峰雪壳,并与Chums等开展新品联名。我们认为运动品牌在新的产品系列和店型上的不断尝试,有望巩固并提升品牌在消费者心中的影响力。
风险
消费者喜爱度降低,行业竞争加剧,终端零售环境不及预期。
互联网:2026春节及春运OTA数据一览:9天长假,出行人次增长超预期
近期,交通运输部、各大OTA平台发布2026春节数据。
26年春节9天长假的全社会跨区域日均人员流动量同比增速9%,好于2025年的所有假期,春节探亲及旅游需求旺盛。交运部的统计显示[63],春节假期9天(2026年2月15日至2026年2月23日),交运部预计全社会跨区域人员流动量28.2亿人次,其中,铁路日均客流量1338万人次,同比增长11%;高速公路及普通国省道非营业性小客车日均人员出行量2.7亿人次,同比增长8%;民航日均客运量245万人次,同比增长7%。根据CADAS腊月廿八-大年初六的数据,国内航空客运量同增7.2%,国际航空客运量同增7.6%。
图表:2019、2023、2024、2025、2026年春节全社会跨区域人员流动量情况

资料来源:交通运输部,中金公司研究部
图表:2025年后各假期出行人次,相比2019年的恢复程度及同比增速

注:24年春节休假为初一至初八;25年春节休假为除夕至初七;26年春节休假为腊月廿八至初七
资料来源:交通运输部,中金公司研究部
春运过半,前21天,全社会跨区域人员流动量为54.6亿人次,同比增速6.0%,增速好于此前预期(2026年春运期间全社会跨区域人员流动量同比增长5%)。其中:铁路客运量日均1,314万人次,同增5.3%,高于此前预期;自驾出行量日均21,221万人次,同增5.9%;民航客运量日均239万人次,同增6.0%,高于此前预期;根据CADAS的数据,国内航空客运量同增6.5%,国际航空客运量同增5.2%。
图表:OTA及火车票预定平台周活跃用户数WAU情况

资料来源:QuestMobile,中金公司研究部
图表:OTA及火车票预定平台周活跃用户数DAU情况

资料来源:QuestMobile,中金公司研究部
2026年春节9天长假带动旅游市场需求释放。1)国内游:年味体验成主流,携程数据[64]显示跨双目的地过年游客占比同比升19个百分点。返乡游与反向过年双向火热。2)出入境游:根据国家移民管理局[65],春节期间日均出入境人员将达205万人次,较去年春节假期增长14.1%。出境游中东南亚等中短途为基本盘,泰国重回热门,意大利等欧洲长线因米兰冬奥会热度提升;携程平台上入境游机票订单同比增近10倍。3)AI应用:同程DeepTrip数据显示年俗类AI提问占比12.9%;飞猪[66]AI订单环比涨超8倍,订门票订单涨超24倍,机票、酒店高客单价在AI预订中成常态;美团旅行[67]显示春节假期近五成用户问AI找优惠机票。
图表:主要OTA平台春运及春节假期国内旅游表现

资料来源:携程黑板报,去哪儿官宣,同程旅行发言人,飞猪发言人,美团官网,中金公司研究部
图表:日均出境人次

资料来源:国家移民管理局,中金公司研究部
风险
宏观不确定性,旅游出行需求不及预期,监管趋严。
传媒:2026年春节档回顾:表现低迷,票房同比明显回落
根据艺恩,截至2月23日10时统计,2026年春节档有效票房期前6天(大年初一至初六,2/17~2/22)票房为50.77亿元(含服务费,下同),同比2025年春节档前6天下降38.7%,我们预计档期票房或低于此前预期的65~85亿元区间,主要因高基数下头部影片欠缺。《飞驰人生3》票房领跑,《惊蛰无声》位居第二名。
春节档高基数下票房回落,人次与票价均同比下降。本次春节假期9天,有效票房期7天(大年初一开始上映),2026年春节档前6天票房50.77亿元,同比下降38.7%,观影人次1.05亿次同比下降35.1%;平均票价48.2元,同比下降5.5%。我们认为,去年《哪吒2》基数较高,今年春节档票房同比回落明显,但因为头部影片欠缺,今年票房落点亦可能低于2023年和2024年水平。城市分布:三线及以下城市票房占比60.1%,占比同比小幅提升。渠道格局:按照影投口径,万达电影和横店影视的票房市占率分别为13.1%和4.2%,位列前两名,格局基本稳定。
《飞驰人生3》票房领跑,头部集中效应明显。根据艺恩,《飞驰人生3》实现票房26.2亿元,票房占比51.7%,《惊蛰无声》《镖人:风起大漠》分别位居档期第二和第三,两者票房占比15.5%和13.6%,《镖人:风起大漠》票房自2月19日开始呈提升趋势。我们认为,今年春节档头部效应明显。根据猫眼专业版,《飞驰人生3》预测总票房超42亿元,《镖人:风起大漠》超13亿元,《惊蛰无声》超12亿元。
关注后续影片定档节奏和表现。展望后续,《天才游戏》《千金不换》等国产影片,《呼啸山庄》《挽救计划》等进口影片已定档,其他储备国产影片《蛮荒禁地》《转念花开》《抓特务》《澎湖海战》等;进口影片《奥德赛》《复仇者联盟5》等。
风险
内容供给质量和数量不及预期,盗版传播,监管收紧。
图表:2026年春节档票房同比减少38.7%至50.8亿元

注:票房含服务费;因2020年疫情期间影院关停,2021年同比增速为对比2019年同期数据;2026年春节档数据统计期间为初一至初六(2026年2月17日至2月22日),同比增速为对比2025年春节档初一至初六(2025年1月29日至2月3日)数据,全文下同
资料来源:艺恩,中金公司研究部
图表:2026年春节档观影人次同比减少35.1%

注:因2020年疫情期间影院关停,2021年同比增速为对比2019年同期数据;2026年春节档数据统计期间为初一至初六(2026年2月17日至2月22日),同比增速为对比2025年春节档初一至初六(2025年1月29日至2月3日)数据
资料来源:艺恩,中金公司研究部
图表:2026年春节档票价同比减少5.5%至48.2元

注:因2020年疫情期间影院关停,2021年同比增速为对比2019年同期数据;2026年春节档数据统计期间为初一至初六(2026年2月17日至2月22日),同比增速为对比2025年春节档初一至初六(2025年1月29日至2月3日)数据
资料来源:艺恩,中金公司研究部
图表:2026年春节档初一至初六单日票房:同比大幅下降

注:票房含服务费资料来源:艺恩,中金公司研究部
图表:2026年正月初一票房占档期票房占比上升至25.1%

注:票房含服务费;2020年春节档数据因疫情缺失资料来源:艺恩,中金公司研究部
图表:春节档分线城市票房分布:2026年三线及以下城市票房占比同比上升1.29ppt至60.1%

注:票房含服务费;2026年春节档数据统计期间为初一至初六(2026年2月17日至2月22日),同比增速为对比2025年春节档初一至初六(2025年1月29日至2月3日)数据
资料来源:艺恩,中金公司研究部
图表:2026年春节档影投公司市场份额:万达电影、横店院线位列前两名

注:票房含服务费;2026年春节档数据统计期间为初一至初六(2026年2月17日至2月22日),同比增速为对比2025年春节档初一至初六(2025年1月29日至2月3日)数据
资料来源:艺恩,中金公司研究部
图表:2026年春节档影片信息

注:票房含服务费;数据统计截至2026年2月23日;加粗为重点上市公司相关公司
资料来源:猫眼专业版,艺恩,中金公司研究部
图表:2026年春节档6部主要影片票房、场次、人次占比日度变化(2026年2月17日~2月22日)

注:票房含服务费
资料来源:艺恩,中金公司研究部
图表:2026年春节档6部主要影片单日票房走势

注:票房含服务费资料来源:艺恩,中金公司研究部
图表:2026年春节档主要影片豆瓣评分

注:截至2026年2月23日15时;《熊猫计划之部落奇遇记》暂无评分资料来源:豆瓣,中金公司研究部
图表:猫眼对春节档6部主要影片票房预测

注:截至2026年2月23日15时资料来源:猫眼,中金公司研究部