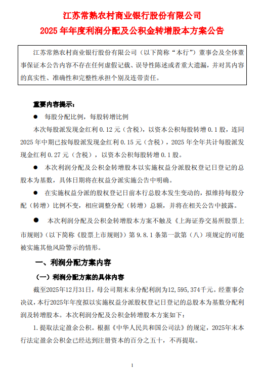
4月23日金融一线消息,常熟银行发布2025 年年度利润分配及公积金转增股本方案,拟以实施权益分派股权登记日登记的总股本为基数,每股派发现金红利0.12元(含税),以资本公积每股转增0.1股,连同2025年中期已按每股派发现金红利0.15元(含税),2025年全年共计每股派发现金红利0.27元(含税),以资本公积每股转增0.1股。



4月23日金融一线消息,常熟银行发布2025 年年度利润分配及公积金转增股本方案,拟以实施权益分派股权登记日登记的总股本为基数,每股派发现金红利0.12元(含税),以资本公积每股转增0.1股,连同2025年中期已按每股派发现金红利0.15元(含税),2025年全年共计每股派发现金红利0.27元(含税),以资本公积每股转增0.1股。


