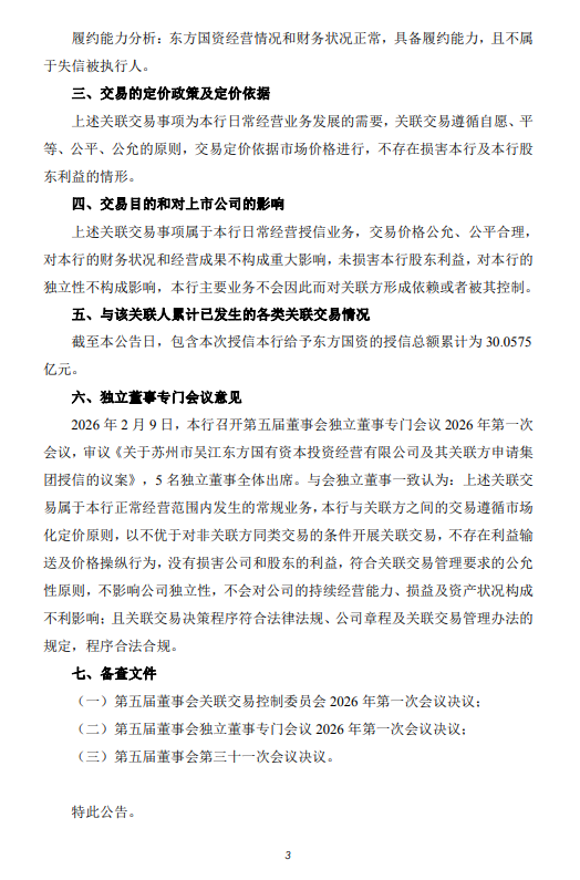
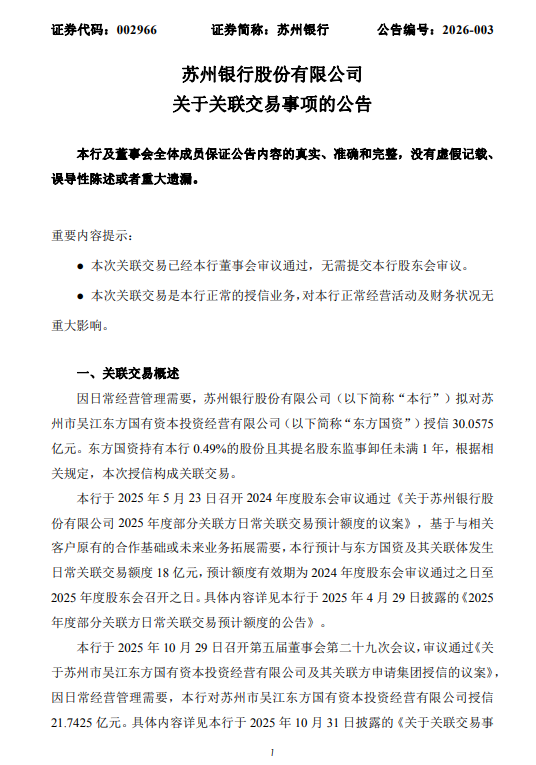
苏州银行:拟对东方国资授信30.06亿元

lnradio.com 50 0

  2月10日金融一线消息,苏州银行公告,因日常经营管理需要,公司拟对苏州市吴江东方国有资本投资经营有限公司授信30.06亿元。

  公告指出,东方国资持有该行0.49%的股份且其提名股东监事卸任未满1年,根据相关规定,本次授信构成关联交易。

苏州银行:拟对东方国资授信30.06亿元

苏州银行:拟对东方国资授信30.06亿元

苏州银行:拟对东方国资授信30.06亿元