“技术+品牌+战略”高效协同 赛力斯重构资本市场估值逻辑 在新能源汽车产业从“规模竞赛”转向“价值深耕”的关键转折点,赛力斯交出了一份含金量十足的年度答卷。数据显示,赛力斯全年营收达1,650.5亿元,归属于上市公司股... 财经科技 lnradio.com 19 2026-04-15
阿斯麦上调2026年销售额预期 荷兰光刻机巨头阿斯麦周三上调了 2026 年的销售预期,此前该公司公布的第一季度营收和利润均超出预期,这主要得益于人工智能相关芯片的持续需求。 该公司第... 滚动新闻 lnradio.com 16 2026-04-15
中东战争影响机场购物 奢侈品牌销售额下降 从 DFS 到 Avolta,面向大额消费群体销售高档香水和烈酒的免税店都感受到了压力,因为中东冲突导致机场关闭,前往该地区的旅行受阻,而随着战争的持续,这... 中新观辽 lnradio.com 16 2026-04-15
机构:英国央行或将避免加息 澳新银行经济学家Bansi Madhavani称,中东冲突以及由此导致的能源价格上涨对英国经济构成了滞胀冲击,未来几个月整体通胀率同比将升至3.0%以上,而... 图说辽宁 lnradio.com 16 2026-04-15
黄河财险被罚170万元 因未按照规定开展客户尽职调查等 4月15日金融一线消息,中国人民银行甘肃省分行行政处罚决定信息公示表显示,黄河财产保险股份有限公司因未按照规定开展客户尽职调查;未按照规定保存客户身份资料和... 图说辽宁 lnradio.com 22 2026-04-15
内幕信息提前泄露?"六连板"华远控股回复监管关注函 炒股就看金麒麟分析师研报,权威,专业,及时,全面,助您挖掘潜力主题机会! 每经记者|文多 每经编辑|杨军 4月14日晚间,华远控股(S... 同心聚力 lnradio.com 16 2026-04-15
机构:原油近期的回调显示市场立场从恐慌转向谨慎 XS.com称,原油近期的回调反映出,在实地运营和宏观经济出现多方面发展的情况下,投资者正“从对潜在供应链干扰的恐慌状态,过渡到一种更为谨慎和深思熟虑的立场... 要闻 lnradio.com 18 2026-04-15
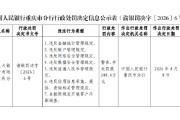
光大银行重庆分行被罚208.6万元:违反数据安全管理规定等 4月15日金融一线消息,中国人民银行重庆市分行行政处罚决定信息公示表显示,中国光大银行重庆分行因违反金融统计管理规定;违反账户管理规定;违反网络安全管理规定... 同心聚力 lnradio.com 18 2026-04-15
化工板块哑火,华宝基金化工ETF(516020)跌1.34%!机构看好行业龙头全球份额提升 化工板块今日(4月15日)深陷回调。反映化工板块整体走势的化工ETF华宝(516020)开盘后震荡走弱,截至发稿,场内价格跌1.34%。 成份股方面,氮... 房产旅游 lnradio.com 17 2026-04-15