银河娱乐发布年度业绩 股东应占溢利为107亿港元同比上升22% 银河娱乐(00027)发布截至2025年12月31日止年度业绩,全年集团净收益为492亿港元,按年上升13%;经调整EBITDA为145亿港元,按年上升1... 专题 lnradio.com 22 2026-02-26
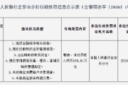
江西庐陵农村商业银行被罚109.81万元:违反金融统计相关规定等 2月26日金融一线消息,中国人民银行吉安市分行行政处罚信息公开表显示,江西庐陵农村商业银行股份有限公司因6项违法行为,被警告并罚款109.81万元。罚单涉及... 文体教育 lnradio.com 21 2026-02-26
晓间落网,一个普通工程师如何沦为间谍棋子?背后的网络暗战与全民警示 一则“晓间因涉嫌间谍罪被依法逮捕”的通报在网络上引发热议,在公众眼中,“晓间”或许只是一个平凡的技术工程师,他的名字突然与“间谍罪”挂钩,难免让人震惊——他是如... 财经科技 lnradio.com 22 2026-02-26
代码小英雄,10岁孩子如何用网页改变世界 上周六的社区编程工作坊里,一群平均年龄10岁的孩子围在我身边,眼睛盯着屏幕上跳动的代码,“老师,我能让这个按钮变成恐龙形状吗?”扎着马尾辫的小雨举手问道,两小时... 要闻 lnradio.com 21 2026-02-26
男子报警称家里全是虫,警方调查结果出乎意料 一名男子因家中虫患泛滥成灾,情急之下拨打了报警电话求助,这一事件不仅引发了公众对家庭卫生和城市管理的广泛讨论,更让人们对现代生活中隐藏的环境危机产生了深思,报警... 视界 lnradio.com 20 2026-02-26
港元拆息全线上升 一个月拆息报2.43% 智通财经APP获悉,2月26日,港元拆息全线上升,而与楼按相关的一个月拆息连升两日,报2.4322%,升7.845基点;反映银行资金成本的三个月拆息报2.6%,... 图说辽宁 lnradio.com 26 2026-02-26
真福利还是清库存?雅阁开年降价10万元!细节来了 每经记者|董天意 每经编辑|余婷婷 继飞度后,广汽本田再次打出“限量牌”。 日前,广汽本田官方发布“雅阁50周年 十万回馈活动”,雅阁... 文体教育 lnradio.com 20 2026-02-26
深夜,我推开了60岁房东的门 深夜的城市,灯火阑珊,一则“女子与60岁男子相恋”的社会新闻,像一块投入平静湖面的石头,激起了层层叠叠的舆论涟漪,评论区迅速分化:有人嗤之以鼻,送上“拜金”、“... 行业动态 lnradio.com 21 2026-02-26
行业ETF风向标丨恒生科技ETF(513130)半日成交超40亿元,3只电网设备ETF涨超3% 每经记者|刘明涛 每经编辑|赵云 2月26日,科创芯片(588200)、有色金属ETF(512400)以及证券ETF(512880)等5只... 文体教育 lnradio.com 22 2026-02-26
烈焰传奇羽毛升级全解析,数据、技巧与避坑指南,助你战力飙升! 在《烈焰传奇》的世界中,羽毛系统一直是玩家提升战力、彰显身份的重要途径,它不仅赋予角色华丽的视觉特效,更直接关联着属性加成、技能强化乃至战斗中的生存能力,羽毛升... 视界 lnradio.com 22 2026-02-26