中国辽宁网_辽宁新闻网_辽宁权威媒体门户_大辽网
  • 首页
  • 滚动新闻
  • 要闻
  • 视界
  • 图说辽宁
  • 专题
  • 地方新闻
  • 中新观辽
  • 文体教育
  • 财经科技
首页 2026年2月14日 第11页发布的文章
视频|富国基金总经理陈戈贺新春:春风策马 骏程万里!事业马到功成,投资硕果盈仓!

视频|富国基金总经理陈戈贺新春:春风策马 骏程万里!事业马到功成,投资硕果盈仓!

专题:资本市场大咖2026新春献词:骏马踏春来 驭势稳行启新程 编者按:辞旧迎新,金马贺岁。值此新春佳节,新浪财经特邀公私募领域数十位领军人物,通过镜头与文...

财经科技 lnradio.com 19 2026-02-14

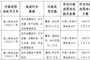
大通中银富登村镇银行被罚36.3万元:违反金融统计、支付结算、金融科技、货币金银、征信、反洗钱管理规定

大通中银富登村镇银行被罚36.3万元:违反金融统计、支付结算、金融科技、货币金银、征信、反洗钱管理规定

2月14日金融一线消息,中国人民银行青海省分行行政处罚决定信息公示表显示,大通中银富登村镇银行有限责任公司因违反金融统计、支付结算、金融科技、货币金银、征信...

视界 lnradio.com 17 2026-02-14

AI太火了,除夕夜也不打烊!八天全排满,春节“路演大战”来了

AI太火了,除夕夜也不打烊!八天全排满,春节“路演大战”来了

炒股就看金麒麟分析师研报,权威,专业,及时,全面,助您挖掘潜力主题机会! 【导读】除夕夜开讲AI,卖方分析师春节八天路演排满 中国基金报 记者 孙越...

滚动新闻 lnradio.com 15 2026-02-14

大举加仓这些股!桥水最新持仓曝光,达利欧发声

大举加仓这些股!桥水最新持仓曝光,达利欧发声

【导读】桥水基金2025年四季度大举增持英伟达和黄金概念股 中国基金报记者 储是 全球最大对冲基金桥水刚刚披露了最新美股持仓报告。2025年第四季度...

要闻 lnradio.com 18 2026-02-14

中国农业发展银行青海省分行因违反金融统计管理规定被罚81万元

中国农业发展银行青海省分行因违反金融统计管理规定被罚81万元

2月14日金融一线消息,中国人民银行青海省分行行政处罚决定信息公示表显示,中国农业发展银行青海省分行因违反金融统计管理规定,受到警告,并被罚款81万元。...

滚动新闻 lnradio.com 17 2026-02-14

官宣!泉果基金风控负责人李云亮升任总经理 副总经理姜荷泽兼任财务负责人

官宣!泉果基金风控负责人李云亮升任总经理 副总经理姜荷泽兼任财务负责人

专题:泉果基金多位高管变动 李云亮任总经理 炒股就看金麒麟分析师研报,权威,专业,及时,全面,助您挖掘潜力主题机会! 泉果基金在迈入发展第四年之际...

要闻 lnradio.com 19 2026-02-14

湖北广水农村商业银行被罚44.98万元:违反金融统计业务管理规定等

湖北广水农村商业银行被罚44.98万元:违反金融统计业务管理规定等

2月14日金融一线消息,中国人民银行随州市分行政处罚决定信息公示表显示,湖北广水农村商业银行股份有限公司存在以下违法行为类型,受到警告,并被罚款44.98...

文体教育 lnradio.com 18 2026-02-14

视频|汇丰晋信基金总经理李选进贺新春:2026有望看到市场迎来“万马奔腾”涌现出更为丰富投资机遇

视频|汇丰晋信基金总经理李选进贺新春:2026有望看到市场迎来“万马奔腾”涌现出更为丰富投资机遇

专题:资本市场大咖2026新春献词:骏马踏春来 驭势稳行启新程 编者按:辞旧迎新,金马贺岁。值此新春佳节,新浪财经特邀公私募领域数十位领军人物,通过镜头与文...

同心聚力 lnradio.com 16 2026-02-14

5.85万亿平安人寿核心高层调整:董事长杨铮到龄退休,85后蔡霆代行职责,开年大手笔举牌中国人寿H股

5.85万亿平安人寿核心高层调整:董事长杨铮到龄退休,85后蔡霆代行职责,开年大手笔举牌中国人寿H股

登录新浪财经APP 搜索【信披】查看更多考评等级 来源:险企高参 杨铮拟卸任董事长职务,副董事长蔡霆代行董事长职责...

同心聚力 lnradio.com 18 2026-02-14

山西夏县农村商业银行被罚31.06万元:提供虚假的或者隐瞒重要事实的统计报表等

山西夏县农村商业银行被罚31.06万元:提供虚假的或者隐瞒重要事实的统计报表等

2月14日金融一线消息,中国人民银行运城市分行行政处罚决定信息公示表显示,山西夏县农村商业银行股份有限公司存在以下违法行为类型,被给予警告,并处罚款人民币3...

滚动新闻 lnradio.com 16 2026-02-14

首页 上一页 7 8 9 10 11 12 13 14 15 16 下一页 尾页

热评文章

  • 因合同纠纷,天堰科技起诉武汉金茂工程科技有限公司等

    因合同纠纷,天堰科技起诉武汉金茂工程科技有限公司等

    2026-02-190
  • 电动车"寒冬"使需求降温

    电动车"寒冬"使需求降温

    2026-02-190
  • 一场大战,又骤然逼近了

    一场大战,又骤然逼近了

    2026-02-190
  • 刚刚,集体拉升!美联储,重磅发布!

    刚刚,集体拉升!美联储,重磅发布!

    2026-02-190
  • 电动车"寒冬"使需求降温

    电动车"寒冬"使需求降温

    2026-02-190
  • 加密借贷公司Ledn在ABS市场发行比特币支持债券

    加密借贷公司Ledn在ABS市场发行比特币支持债券

    2026-02-190

最新评论

    标签列表

    • test (1)
    • article (1)
    • 健康上网 (3)
    • 识别不良信息 (1)
    • 网络素养 (5)
    • 家庭教育 (1)
    • 社会稳定 (1)
    • 识别非法网站 (1)
    • 净网行动 (2)
    • 举报渠道 (1)
    • 网络内容 (1)
    • 擦边内容 (1)
    • 误导信息 (1)
    • 青少年保护 (5)
    • 寻找网址 (1)
    • 网址失效 (1)
    • 备用网址 (1)
    • 亲密关系 (3)
    • 高风险地区 (2)
    • 中风险地区 (2)
    • 疫情 (2)
    • 网络安全 (4)
    • 防范措施 (2)
    • 网络环境 (2)
    • 性教育 (3)