炒股就看金麒麟分析师研报,权威,专业,及时,全面,助您挖掘潜力主题机会!
来源:晨明的策略深度思考
本文作者:刘晨明/陈振威
本轮全球市场波动的核心矛盾,并非单纯集中于油价上行幅度,而在于霍尔木兹海峡这一全球能源与关键工业原料核心海运通道的通行效率是否持续受损。能源价格提升对市场影响正从第一阶段的价格冲击(推升通胀与利率预期)转向第二阶段的供给冲击(通道中断、原料短缺、产出收缩、增长受损),其风险性质已由“成本抬升”演变为“供给缺失”,对全球经济的冲击机制发生根本性变化。


为什么本轮能源危机更易演化为衰退而非全面的滞胀?核心在于经济环境、库存缓冲和政策空间的不同。当前霍尔木兹海峡面临“硬中断”,且美国制造业库存已处于历史低位,企业缓冲空间耗尽,直接打击生产和订单交付。同时,当前需求环境疲软,PPI向CPI传导缺乏足够支撑,高油价难以被消化,更可能迅速抑制消费与投资。总的来说,由成本拉动的通胀可能很剧烈,但持续时间有限。

当前市场在交易怎样的宏观预期?利率市场(尤其是短端)似乎开始在定价更顽固的通胀与更鹰派的央行政策,市场的流动性出现一定的收紧现象。股市的滞胀交易已被触发,同时已经部分反映增长放缓的预期——周期板块明显跑输防御型板块,但未充分计入增长下修风险。

后续是否进入全面的衰退交易,观察的方面有三点:1.油气期货远端价格持续抬升,而非仅近端尖峰结构;2.周期板块相对防御、科技持续走弱;3.AI链不再提供避风港,高位资产补跌。
市场定价或存在错位,后续大类资产如何演绎?1.高油价将通过通胀、政策和增长渠道压制多数金融资产估值,仅能源类资产直接受益。霍尔木兹海峡封禁背景下,原油继续走高,WTI油价中枢看100-105美元;2.黄金因流动性风险与局势反复呈高波动格局,但长期逻辑仍存;3.中东铝厂遇袭加剧供给紧张,铝价上行空间打开;4.美股危机期间有超额收益的方向:一是战争催化的石油、贵金属、军工,二是避险的电信、烟草,三是有强产业趋势的方向;5.A股短期不必过于悲观,关注因供给受限而具有涨价逻辑的产业链(如铝、原油化工、农产品等)以及具备独立产业趋势的行业(储能、国内AIDC等)。




风险提示:各地缘政治冲突超预期使得全球通胀上行压力超预期;海外通胀及美国经济韧性使得全球流动性缓和(美债利率下行幅度)低于预期;国内稳增长政策力度不及预期,使得经济复苏乏力及市场风险偏好下挫等
报告正文
一、理解冲突的本质:从“价格”到“通道”
本轮全球市场波动的核心矛盾,并非单纯集中于油价上行幅度,而在于霍尔木兹海峡这一全球能源与关键工业原料核心海运通道的通行效率是否持续受损。能源类资产固然是受益最大的一类资产,但其对市场影响正从第一阶段的价格冲击(推升通胀与利率预期)转向第二阶段的供给冲击(通道中断、原料短缺、产出收缩、增长受损),其风险性质已由“成本抬升”演变为“供给缺失”,对全球经济的冲击机制发生根本性变化。
霍尔木兹海峡作为全球能源与基础化工原料的关键运输枢纽,承担了约20%的全球海运石油、30%的海运原油贸易量以及20%的液化天然气(LNG)贸易量。其中,亚洲地区每日约1,320万桶的原油进口需经由此地,占亚洲原油总进口量的近50%。中国、印度、日本、韩国等主要经济体对其依赖度极深,工业生产体系与该通道的畅通高度绑定。
这也就意味着,霍尔木兹海峡的持续封禁,带来的实质影响已经从“贵油”慢慢演化至“缺油”。当原油价格很高,但还能通过一定手段获取并且能够满足生产时,高油价会在各生产环节被消化稀释,带来的是通胀问题;但如果原油供给刚性中断,那么带来的就是产出与增长的问题了。
就能源角度来看,霍尔木兹海峡和俄罗斯管道都是重要的能源咽喉。俄乌战争期间,欧美等西方国家曾对俄油开展进口制裁,但是可通过印度/土耳其进行“产地洗白”流向全球,并且能够通过将主要原油出口转移至亚洲来规避供给风险。但是霍尔木兹海峡的封闭是对能源供给的刚性冲击,没有替代方案。同时亚洲地区是中东原油主要出口地,因此若霍尔木兹海峡长期封锁,亚洲地区原油供给将处于紧缺状态。进一步地,LPG、石脑油、甲醇的供应同步承压,烯烃、塑料市场面临严重的供需错配。

为什么本轮能源危机更易演化为衰退而非全面的滞胀?
历史上来看,油价见顶与库存周期见顶相伴而行。05-08年全球经济高速发展、10-11年金融危机后全球宽松政策刺激经济复苏、21-22年疫情期间再次上演宽松刺激。在以上几个周期中,企业的库存行为更易被定义为主动型补库存,通胀与高需求同步发生。

与俄乌战争相比,当前由美伊冲突引发的能源价格上涨很难引发大规模通胀。
核心区别在于经济环境、库存缓冲和政策空间的不同。俄乌冲突时,美国经济因低利率环境而处于通胀上行周期,劳动力市场偏紧,居民超额储蓄充裕,企业经历了一次主动补库存,战争带来的能源供应短缺是可通过贸易转移化解的“软中断”。这使能源价格上涨更易引发“工资-物价”螺旋,形成中期滞胀。而当前美伊冲突面临“硬中断”——霍尔木兹海峡长期封禁将刚性切断全球约20%的海运原油供应,且美国制造业库存已处于历史低位,企业缓冲空间耗尽。供应链的刚性冲击将迫使企业被动消耗所剩无几的库存,直接打击生产和订单交付。同时,当前需求环境疲软,PPI向CPI传导缺乏足够支撑,高油价难以被消化,更可能迅速抑制消费与投资,从而直接将经济推入衰退,而非滞胀。总的来说,由成本拉动的通胀可能很剧烈,但持续时间有限。

在当前全球企业普遍采用低库存、精益化供应链管理的背景下,产业链缓冲冗余显著不足。若该通道中断持续数周,将显著抬升全球经济衰退风险:其一,关键生产原料面临被动耗尽,引发供应链各环节被迫去库存;其二,企业生产计划因缺料而被迫调整,导致产能利用率下调与订单交付延迟;其三,成本压力与供给约束形成双重挤压,经济问题将从通胀蔓延至实质产出收缩。
因此,该通道的持续稳定性已成为研判全球宏观与产业链趋势不可忽视的关键变量,只要霍尔木兹海峡不开放通航,原油与化工品的涨价就是必然的,无论特朗普是否给出谈判的信号。进一步地,海峡的长期封禁则会引发一次可以预见的衰退,即便不会进入GDP增速为负的阶段,但经济增长的放缓是相对确定的。
二、市场的反应——滞胀还是衰退
从近期油价和黄金的价格波动来看,市场起初的反应延续了“地缘冲突推升油价—引发通胀担忧—利率预期上行”的经典模式。这一逻辑在初期交易中已得到比较充分的体现。而从近期的市场表现观察,利率市场(尤其是短端)似乎开始在定价更顽固的通胀与更鹰派的央行政策,带来美元的强势。市场的流动性出现一定的收紧现象。

同时金价和原油的同向变动,隐含了市场对全球经济走向衰退的预期,衰退交易或初步显现。

股市则已在反映增长放缓的预期——周期板块明显跑输防御型板块,就是一个清晰的信号。然而,如第一部分所言,霍尔木兹海峡的通航效率是本轮局势的关键瓶颈。倘若航行阻断延续较长时间,能源市场面临的核心问题将由价格飙升升级为实际供应短缺,从而对全球经济扩张形成拖累,意味着危机进入更深层次阶段。但当前市场情绪仍集中于短期成本波动,尚未对潜在的增长滑坡做出充分响应。
股市层面同样未充分计入增长下修风险。周期性股票表现乏力、小盘股等增长敏感板块虽有回撤却未瓦解,这透露出市场依旧心存侥幸,赌注地缘冲突能早日化解。从各市场指数多次的抄底反弹行为也可以看出。

滞胀交易是容易被触发的。俄乌战争初期,市场通过剧烈的行业分化与风格切换,清晰地定价了由地缘冲突引发的“滞胀”前景。尽管各主要风格指数普遍下跌,尤其是对增长和流动性敏感的小盘及成长风格领跌,反映出市场对经济陷入衰退的深度担忧;但更为关键的是,行业层面呈现出的能源独秀、消费普跌的极端分化格局标志着市场交易逻辑的核心是“滞胀”——即同时计价战争带来的供给侧通胀压力与总需求衰退风险。
整体来看,俄乌时期市场的避险情绪释放得更为充分——无论这种情绪对应“滞胀”还是“衰退”,市场都没有去博弈战争能够快速结束,能源端充分定价通胀,科技、消费端充分定价衰退。而当前,权益资产仍在半信半疑地博弈冲突快速解决。这就是我们在第一部分所说的,倘若衰退预期被确定,等待的又是一次风险资产的抛售。

而值得注意的是,风格和行业层面的再定价与实际情况出现了偏差。本次冲突中,通信以及相关科技板块有独立行情,尽管AI相关资产未能完全规避市场波动,但其展现出较传统周期板块更强的相对韧性。核心原因并非市场宏观担忧消退,而在于AI资本开支主线目前仍具足够强度,能够在边际上对冲部分增长疑虑。
在AI资本开支持续火热的背景下,CPO、光通信模块、存储及铜互连等仍然相对抗跌(通信板块跌幅接近0),这实际上指向一个基本观点:只要AI投资的总体趋势不发生根本性转变,科技板块就仍然是资本倾向于布局的成长性选择。因此,下一阶段的核心问题,不在于科技股是否能快速突破之前的高点,而在于如果宏观压力继续存在,AI相关的支出链条是否会从目前的避风港慢慢演变成踩踏抛售。

也就是说,即便初期通胀的交易较为充分,二阶段交易的分歧主要集中于,后续是会走向滞胀,还是走向衰退。
对于后续是否进入全面的衰退交易,我们观察的方面有三点:1.油气期货远端价格持续抬升,而非仅近端尖峰结构;2.周期板块相对防御、科技持续走弱;3.AI链不再提供避风港,高位资产补跌。
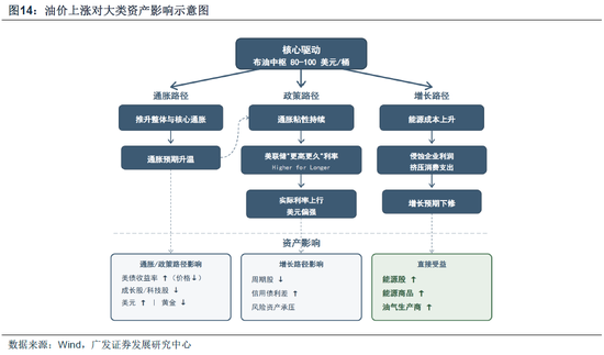
三、油价上行背景下的大类资产走势判断
短期来看,大类资产走势和地缘政治高度相关,但地缘政治局势演绎不可控,具备随机性。整体上,参考俄乌战争期间的资产走势,短期油价将继续维持高位高波动状态,且大类资产对油价和战争信息的敏感度仍较高。而从中期来看,随着战争烈度的下行,市场将逐渐对相关信息脱敏,各类资产将逐渐回归基本面定价。
中期油价中枢维持高位,将通过“通胀-政策-增长”三大渠道压制多数金融资产估值,仅能源类资产直接受益。其一,油价直接及间接推升通胀,压制债券价格与成长股估值。其二,通胀粘性延后美联储降息时点,直接利空敏感的科技股与长久期资产。其三,持续高油价侵蚀企业利润并挤压居民实际消费,可能对周期股及信用债构成压力。能源股及大宗商品作为直接受益方,表现将相对占优,黄金则在“抗通胀”与“承压于高实际利率”之间博弈,表现可能中性格局。

原油方面,此前Brent和WTI作为大西洋基准,因运输时滞和库存影响,并未真实反应霍尔木兹海峡的封禁对油价的影响。真正能反映实物短缺的,是中东原油基准——Dubai/Oman原油现货价。该油价最高达到170美元/桶以上,随着近期特朗普的TACO,中东油价有一定回落,但仍然与大西洋基准存在缺口。只要霍尔木兹海峡不解封,油价预计仍然会保持上行趋势,WTI原油整体中枢预计在100-105美元。
WTI合约价差5月价差与7月价差逐渐收敛,但并未向最近的2月价差收敛,目前来看对霍尔木兹海峡解封的定价仍在2-5月之间,需要关注远期合约收敛的时间。

黄金方面,在市场恐慌的环境下,投资者往往先抛售流动性高的资产(如黄金、美债),因此在冲突爆发后,金价大幅下跌。但是由于特朗普TACO,本周金价有一定程度的反弹。然而黄金的隐含波动率再次到达高位。究其原因在于,即便流动性风险削弱,但由于地缘政治局势反复,短期不确定性仍然较大。
后续倘若四月初继续战事反复,黄金有二次探底的可能,后续需要验证央行购金的持续性。


此外,中东最大的铝生产商阿联酋环球铝业位于阿布扎比哈利法经济区的塔维拉生产基地遭到伊朗导弹和无人机袭击,并遭受严重破坏,铝价或继续向上。中东地区的阿联酋、巴林是重要的产铝大国,阿联酋铝厂设施被破坏,将导致直接停产或减产;同时霍尔木兹海峡的停运,可能导致上游正负极原料进口以及下游原铝出口效率的降低。因此短期海外电解铝供给紧张情况或加剧,铝价上行空间将打开。

权益资产方面,复盘美股在几次战争危机之后的走势可以发现:(1)危机期间有超额收益的方向:一是战争催化的石油、贵金属、军工,二是避险的电信、烟草,三是有强产业趋势的方向,比如80年代前后的科技、90年代前后的消费和卫生保健、90年代末期的科技;(2)石油和天然气的超额收益,通常跟随油价见顶而见顶;(3)若油价脉冲之后较长时间维持高位,需进一步对通胀和需求的冲击程度,第一次石油危机是负面案例、第二次石油危机是正面案例;(4)若油价脉冲回落,则市场在短暂反应战争因素之后,通常会回到了原有的运行轨道中,甚至资金还会往景气更确定的方向集中,比如90年代初期的消费、90年代末期的科技。

A股方面,本轮调整更多是地缘冲突引发的外生冲击和情绪下跌,短期不必过于悲观。中观层面,可以关注两条主线:
(1)因供给受限而具有涨价逻辑的产业链,如以原油化工各环节为代表的产业链,以铝、镍为代表的供给收缩大于需求冲击的金属,以及尿素(化肥原料)价格提升带来化肥使用量降低,并逐步造成供给收缩的农产品产业链;
(2)具备独立产业趋势的新能源(户储、大储)、国内AIDC、光纤等。
四、本周全球资金流动
(一)A/H股市场
1. AH互联互通方面
北向资金本周日均成交额收敛。本周(3月23日—3月27日)北向资金总成交金额为1.41万亿元,日均成交额为3522.99亿元,较上周日均成交金额减少139.13亿元。
南向资金本周保持净流入。本周(3月23日—3月27日)南向资金净流入额141.46亿港元,上周为净流入135.66亿港元。个股层面,南向资金净买入额排名靠前的个股包括盈富基金(净买入106.67亿港元),泡泡玛特(净买入36.84亿港元),恒生中国企业(净买入34.31亿港元);净卖出额排名靠前的个股包括中芯国际(净卖出31.66港元),中国移动(净卖出6.72亿港元),信达生物(净卖出1.92亿港元)。


2. 外资流向方面:
A股资金转净流入、H股资金转净流入。截至本周三(3月18日—3月25日),A股外资净流入2.97亿美元,上周净流出7.96亿美元;H股外资净流入0.13亿美元,上周净流出0.57亿美元。


(二)海外重要市场
1. 美股资金流向
美股主被动资金转流出。截至本周三(3月18日—3月25日),美股主动资金净流出53.97亿美元,上周净流入68.43亿美元;被动资金净流出182.21亿美元,上周净流入402.89亿美元。

2. 其他重要市场资金流向:
本周日本市场资金净流入减少、发达欧洲市场资金转净流出。其中,日本市场本周净流入3.74亿美元,较上周净流入15.43亿美元减少;发达欧洲市场本周净流出31.39亿美元,上周净流入0.40亿美元。

(三)其他大类资产
本周黄金市场资金净流入增加、加密货币市场资金净流入减少。截至本周三(3月18日—3月25日),黄金市场周度资金净流入63.46亿美元,相比上周流入45.19亿美元增加。加密货币资产周度资金净流入5.27亿美元,相比上周净流入12.98亿美元减少。

五、风险提示
各地缘政治冲突超预期使得全球通胀上行压力超预期;海外通胀及美国经济韧性使得全球流动性缓和(美债利率下行幅度)低于预期;国内稳增长政策力度不及预期,使得经济复苏乏力及市场风险偏好下挫等。
本报告信息
对外发布日期:2026年3月29日
分析师:
刘晨明:SAC 执证号:S0260524020001
陈振威:SAC 执证号:S0260524090002