中国辽宁网_辽宁新闻网_辽宁权威媒体门户_大辽网
  • 首页
  • 滚动新闻
  • 要闻
  • 视界
  • 图说辽宁
  • 专题
  • 地方新闻
  • 中新观辽
  • 文体教育
  • 财经科技
首页 文体教育
尾盘:美股走低道指跌660点 伊朗称将继续关闭海峡

尾盘:美股走低道指跌660点 伊朗称将继续关闭海峡

北京时间3月13日凌晨,美股周四尾盘走低,道指下跌超过600点。伊朗称霍尔木兹海峡将继续关闭以作为“向敌人施压的工具”。原油价格大幅上涨。 道指跌66...

文体教育 lnradio.com 19 2026-03-13

智利与美国将就关键矿产及稀土问题启动磋商

智利与美国将就关键矿产及稀土问题启动磋商

智利外交部周四表示,智利与美国已签署联合声明,将就关键矿产及稀土问题启动磋商。 声明补充称,首次会议将在未来两周内举行。 智利是全球最大铜生产国,也...

文体教育 lnradio.com 19 2026-03-13

胜宏科技:2025年年度报告

胜宏科技:2025年年度报告

胜宏科技:2025年年度报告...

文体教育 lnradio.com 19 2026-03-13

中信证券回应香港子公司被查:一名员工曾被廉署问话

中信证券回应香港子公司被查:一名员工曾被廉署问话

登录新浪财经APP 搜索【信披】查看更多考评等级 炒股就看金麒麟分析师研报,权威,专业,及时,全面,助您挖掘潜力主题机会! 3月12日晚间,中信证券(6...

文体教育 lnradio.com 19 2026-03-13

胜宏科技:2025年度财务决算报告

胜宏科技:2025年度财务决算报告

胜宏科技:2025年度财务决算报告...

文体教育 lnradio.com 21 2026-03-13

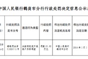
农业银行鹤岗分行被罚25.05万元:未按照规定开展客户尽职调查

农业银行鹤岗分行被罚25.05万元:未按照规定开展客户尽职调查

3月12日金融一线消息,中国人民银行鹤岗市分行行政处罚决定信息公示表显示,中国农业银行股份有限公司鹤岗分行因未按照规定开展客户尽职调查,被罚款25.05万元...

文体教育 lnradio.com 20 2026-03-13

美联储副主席鲍曼:下周将公布银行资本新规 旨在鼓励扩大放贷

美联储副主席鲍曼:下周将公布银行资本新规 旨在鼓励扩大放贷

美国银行业资本监管框架或将迎来新一轮调整。智通财经APP获悉,美联储负责银行监管事务的副主席鲍曼周四表示,美国监管机构将在未来一周公布新的银行资本提案,以进一步...

文体教育 lnradio.com 17 2026-03-13

博纳四年巨亏超27亿,于冬又遭赌场追债?

博纳四年巨亏超27亿,于冬又遭赌场追债?

炒股就看金麒麟分析师研报,权威,专业,及时,全面,助您挖掘潜力主题机会! 来源:雷达Finance 雷达财经出品 文|丁禹 编|孟帅 昔日影视...

文体教育 lnradio.com 17 2026-03-13

香港证监会、廉政公署,打击券商高层涉内幕交易及贪污,拘捕8人

香港证监会、廉政公署,打击券商高层涉内幕交易及贪污,拘捕8人

炒股就看金麒麟分析师研报,权威,专业,及时,全面,助您挖掘潜力主题机会! 来源:瑞恩资本RyanbenCapital...

文体教育 lnradio.com 21 2026-03-13

国际化提速!年内多家券商“出海”补血,广发证券超61亿港元增资香港子公司

国际化提速!年内多家券商“出海”补血,广发证券超61亿港元增资香港子公司

登录新浪财经APP 搜索【信披】查看更多考评等级 炒股就看金麒麟分析师研报,权威,专业,及时,全面,助您挖掘潜力主题机会! 每经记者|陈晨 每经编...

文体教育 lnradio.com 22 2026-03-13

首页 上一页 115 116 117 118 119 120 121 122 123 124 下一页 尾页

热评文章

  • 中国公民尽快撤离!中使馆紧急提醒

    中国公民尽快撤离!中使馆紧急提醒

    2026-04-040
  • 中东冲突推高能源成本 全球食品价格3月上涨

    中东冲突推高能源成本 全球食品价格3月上涨

    2026-04-040
  • 驳“中国经济见顶论”

    驳“中国经济见顶论”

    2026-04-040
  • 能抵物业费、重大疾病医疗支出!多地实施住房公积金新政

    能抵物业费、重大疾病医疗支出!多地实施住房公积金新政

    2026-04-040
  • 壹快评|“澳洲优思益”栽了:消费品造假为何爱扮洋品牌

    壹快评|“澳洲优思益”栽了:消费品造假为何爱扮洋品牌

    2026-04-040
  • 【全球石油库存高频追踪】全球陆地石油库存渐进消耗

    【全球石油库存高频追踪】全球陆地石油库存渐进消耗

    2026-04-040

最新评论

    标签列表

    • test (1)
    • article (1)
    • 健康上网 (3)
    • 识别不良信息 (1)
    • 网络素养 (5)
    • 家庭教育 (1)
    • 社会稳定 (1)
    • 识别非法网站 (1)
    • 净网行动 (2)
    • 举报渠道 (1)
    • 网络内容 (1)
    • 擦边内容 (1)
    • 误导信息 (1)
    • 青少年保护 (5)
    • 寻找网址 (1)
    • 网址失效 (1)
    • 备用网址 (1)
    • 亲密关系 (3)
    • 高风险地区 (2)
    • 中风险地区 (2)
    • 疫情 (2)
    • 网络安全 (4)
    • 防范措施 (2)
    • 网络环境 (2)
    • 性教育 (3)